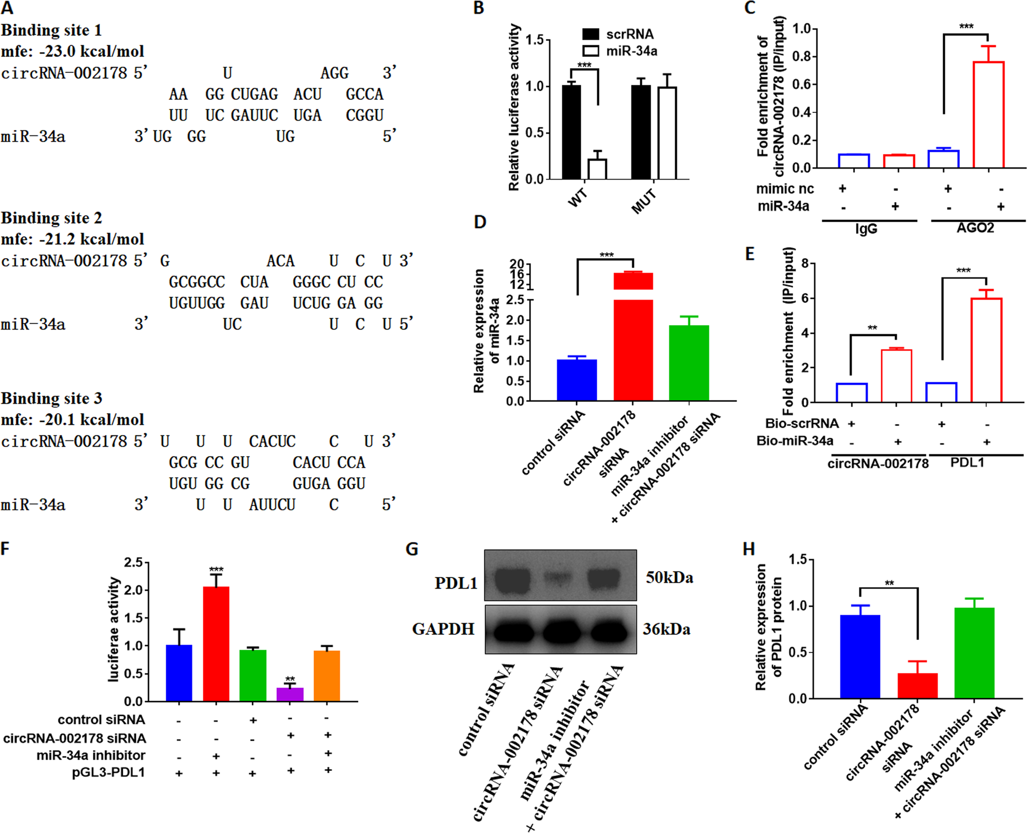
Fig. 3: circRNA-002178 promotes PDL1 expression via sponging miR-34a.
From: circRNA-002178 act as a ceRNA to promote PDL1/PD1 expression in lung adenocarcinoma

a Schematic descriptions of the hypothetical duplexes formed by miR-34a with circRNA-002178. b Luciferase activity of circRNA-002178 in 95D cells transfected with miRNA mimics, which are putative binding to the circRNA-002178 sequence. Luciferase activity was normalized by Renila luciferase activity. c RIP was performed using AGO2 antibody in 95D cells transfected with miR-34a mimics or mimics NC, then the enrichment of circRNA-002178 was detected. d qRT-PCR for the abundance of miR-34a in 95D cells. e circRNA-002178 and PDL1 was pulled down and enriched with 3′-end biotinylated miR-34a in 95D cells. f Luciferase reporter activity of PDL1 in 95D cells. g, h Western blot analysis of PDL1 levels in 95D cells. **P < 0.01 and ***P < 0.001 as determined by two-tailed t-test.