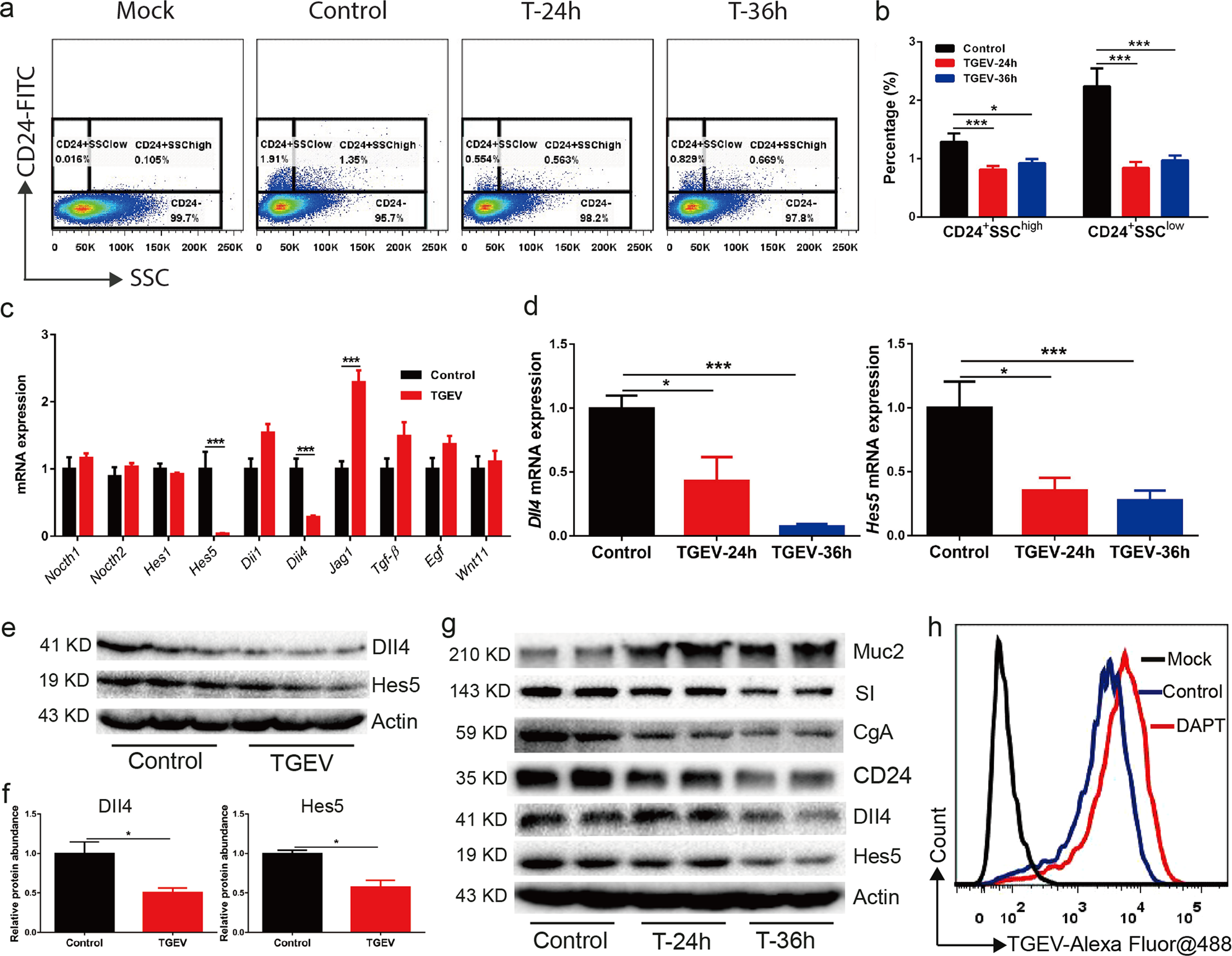
Fig. 3: TGEV infection results in CD24+SSChigh cells (Paneth cells) loss and Notch signaling inactivation.

a Representative FACS of CD24 in TGEV-infected IPEC-J2 cells. b Quantification of CD24+SSChigh (Paneth cells) and CD24+SSClow (enteroendocrine cells) number in TGEV-infected IPEC-J2 cells. c Jejunum from TGEV-infected piglets were analyzed by quantitative PCR (qPCR) for makers of ISCs niche signaling (Notch, Wnt, and EGF signaling). d Representative Notch factors mRNA change in TGEV-infected IPEC-J2 cells. e Western blot for Notch effector Hes5 and Notch ligand DII4 in jejunum from TGEV-infected piglets. f Quantitation of bands to demonstrate the protein level of DII4 and Hes5. g Representative Notch factors (DII4 and Hes5) and intestinal epithelial cells markers Muc2, SI, CgA, and CD24 were tested by western blot in TGEV-infected IPEC-J2 cells. h TGEV content was tested by FACS in 24 h post TGEV-infected IPEC-J2 cells, which were pre-treated by DAPT for 12 h before TGEV infection, and DAPT continued addition during TGEV infection period.