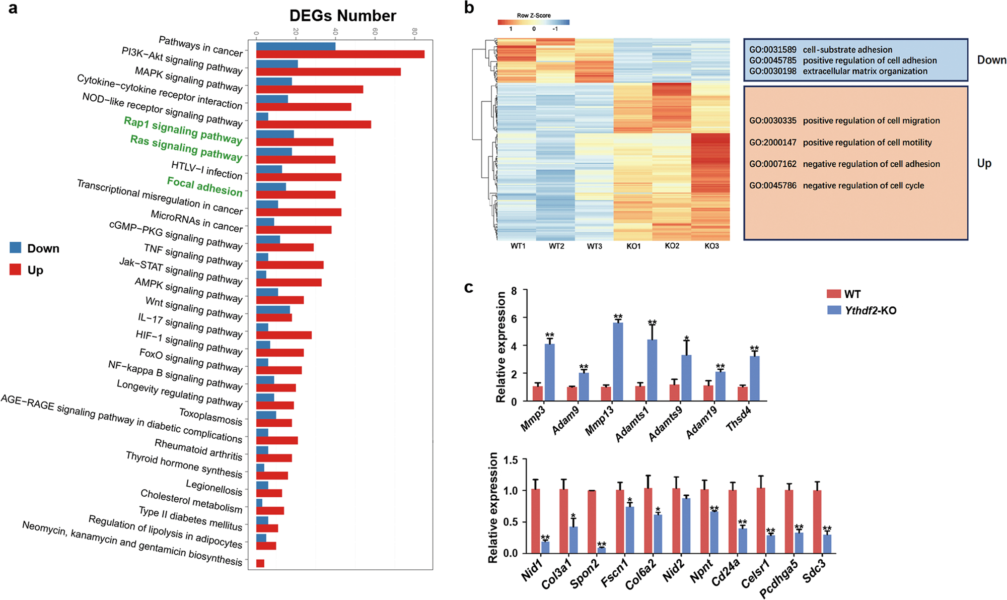
Fig. 6: Analysis and verification of DEGs between WT cells and Ythdf2-KO cells.
From: YTHDF2 promotes spermagonial adhesion through modulating MMPs decay via m6A/mRNA pathway

a KEGG analysis of DEGs. Terms in green typeface mean phenotype relative pathways. b Heatmap analysis of DEGs associated with phenotypes. c Expression of the targeted genes was verified by RT-qPCR. *P < 0.05, **P < 0.01.