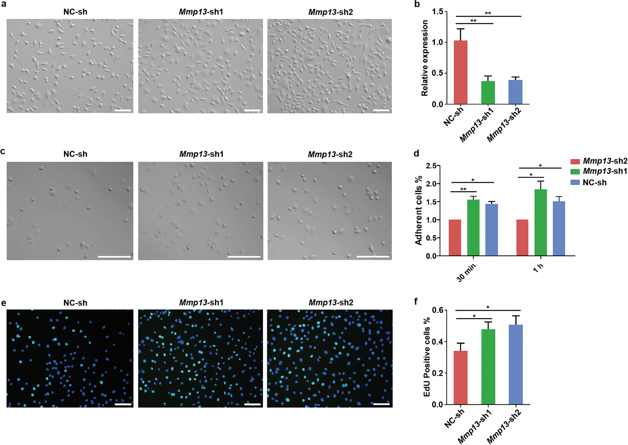
Fig. 8: Rescue of the Ythdf2-KO Phenotypes by interfering Mmp13.
From: YTHDF2 promotes spermagonial adhesion through modulating MMPs decay via m6A/mRNA pathway

a Morphology of Mmp13-sh cells and the negative control. b Knockdown efficiency of Mmp13 shRNAs was detected by q-PCR. c EdU staining of control cells and Mmp13-sh cells. d Analysis of EdU positive cells showed in column diagram. e Morphology of adherent cells. Bar = 50 μm f Relative cell adherent ability was detected by CCK-8 assay. *P < 0.05, **P < 0.01.