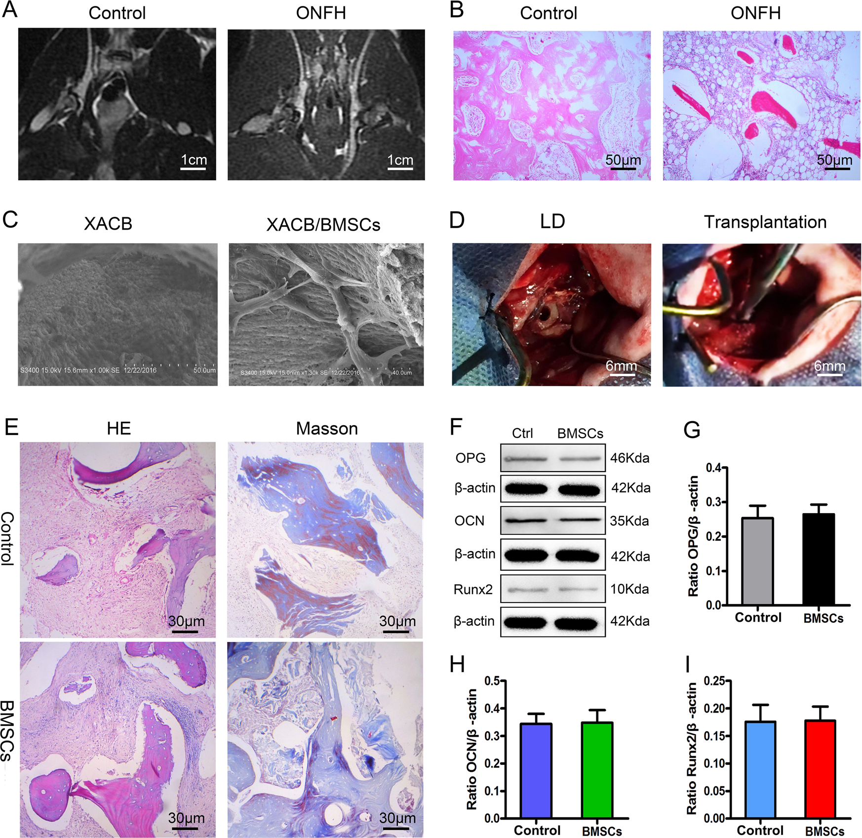
Fig. 1: Osteogenesis of BMSCs in vivo.

a Magnetic resonance imaging (MRI) examination of the ONFH model. b H&E staining of the ONFH model. Lipopolysaccharide (LPS) and methylprednisolone were used to build the model; saline was used as control. c Observation of XACB and XACB/BMSCs via scanning electron microscopy (SEM). d BMSCs repair of ONFH. Control was treated with lesion debridement (LD) without BMSCs implantation. e H&E and Masson staining to detect new-bone formation and maturation. f–i Western blot analysis of OPG, OCN, and Runx2 expression in osteonecrosis (n = 3). In (g–i), data are presented as means ± standard deviation (SD). Statistical significances were calculated by Student’s t test. BMSCs = bone marrow mesenchymal stem cells, ONFH = osteonecrosis of the femoral head, XACB = xenogeneic antigen-extracted cancellous bone, XACB/BMSCs = tissue-engineered bone, OPG = osteoprotegerin, OCN = osteocalcin, Runx2 = runt-related transcription factor 2.