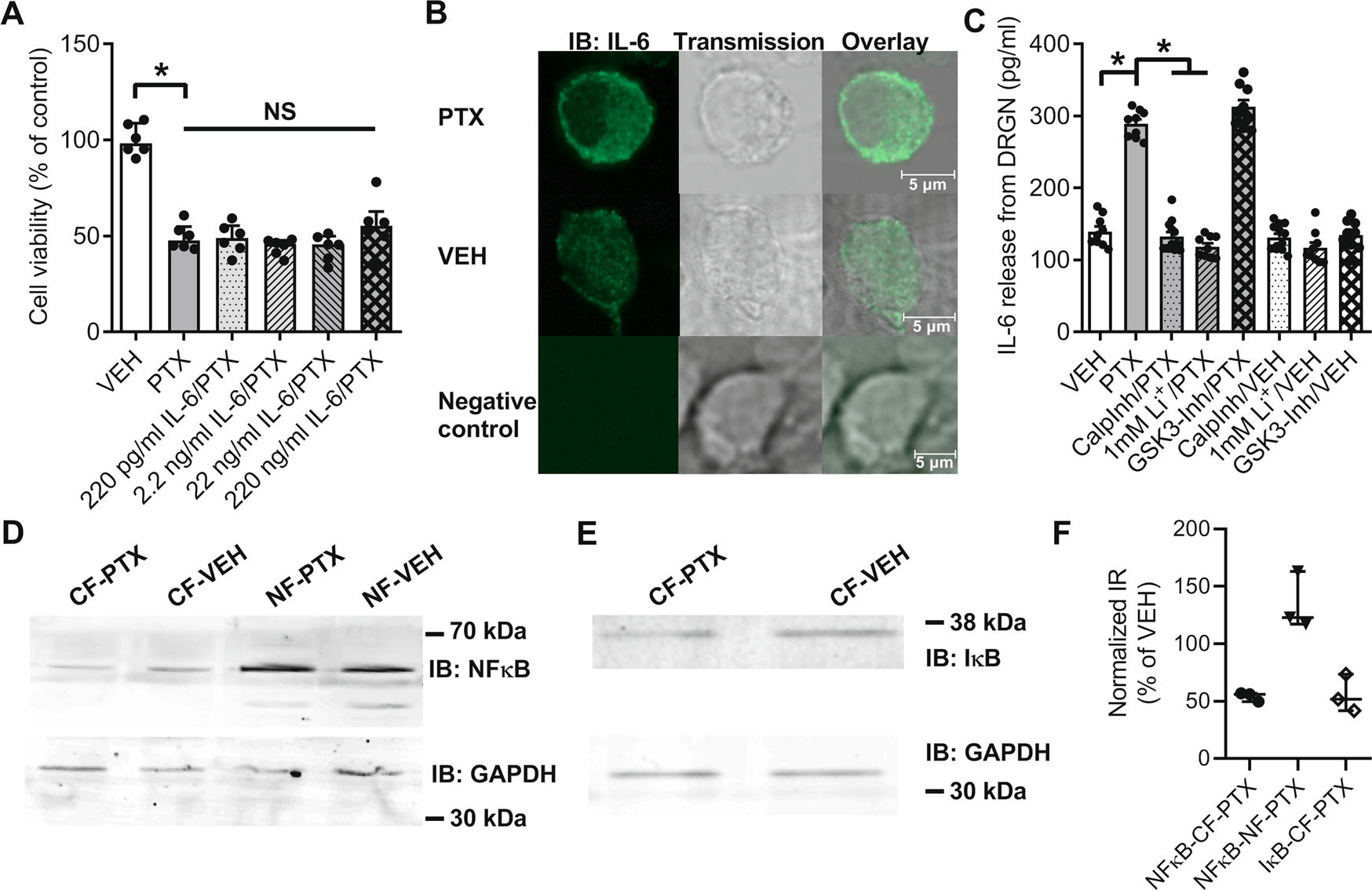
Fig. 3: Paclitaxel induces IL-6 production in dorsal root ganglia neurons (DRGN).
From: Blockade of IL-6 signaling prevents paclitaxel-induced neuropathy in C57Bl/6 mice

a Exposure of DRGN to 100 nM PTX for 24 h leads to a marked decrease of cell viability. Increasing concentrations of IL-6 had no additive toxic effect on DRGN cell viability. b Cultured DRGN from postnatal rats treated with 100 nM PTX or Vehicle (VEH) for 24 h show IL-6 immunoreactivity (first and second row). Omission of the primary antibody abolished the signal (“negative control”, third row). c Elevated IL-6 concentrations were detected in the supernatant of PTX treated DRGN after 24 h exposure (100 nM). Co-incubation with the calpain inhibitor MDL28170 (CalpInh; 1 µM) as well as lithium chloride (Li+; 1 mM), but not the glycogen synthase kinase-3 inhibitor A1070722 (GSK-3-Inh; 50 nM), maintained IL-6 levels at control values after PTX exposure. d DRGN were treated for 24 h with 100 nM PTX or vehicle and subsequently underwent fractionated extraction of cytosolic (CF) and nuclear (NF) proteins. Western blots of these fractions revealed a decrease of nuclear factor-κB (NF-κB) in the cytosolic and an increase in the nuclear fraction after PTX treatment compared with VEH. e Western blot of the inhibitor of NF-κB (IκB) shows reduced immunoreactivity after PTX treatment in the cytosolic fraction. f For comparison immunoreactivity normalized to the loading control was set into relation with vehicle treatment (VEH = 100%) from three experiments. This analysis supports the observation that PTX treatment leads to a decrease of cytosolic IκB and a translocation of NF-κB from the cytosol to the nucleus. Error bars depict SEM. Statistical analysis: a, c Data obtained from n = 3 biological replicates analyzed with (a) Kruskal–Wallis with Dunn’s post hoc test and (c) one-way ANOVA with Tukey post hoc analysis; *p < 0.05, NS not significant.