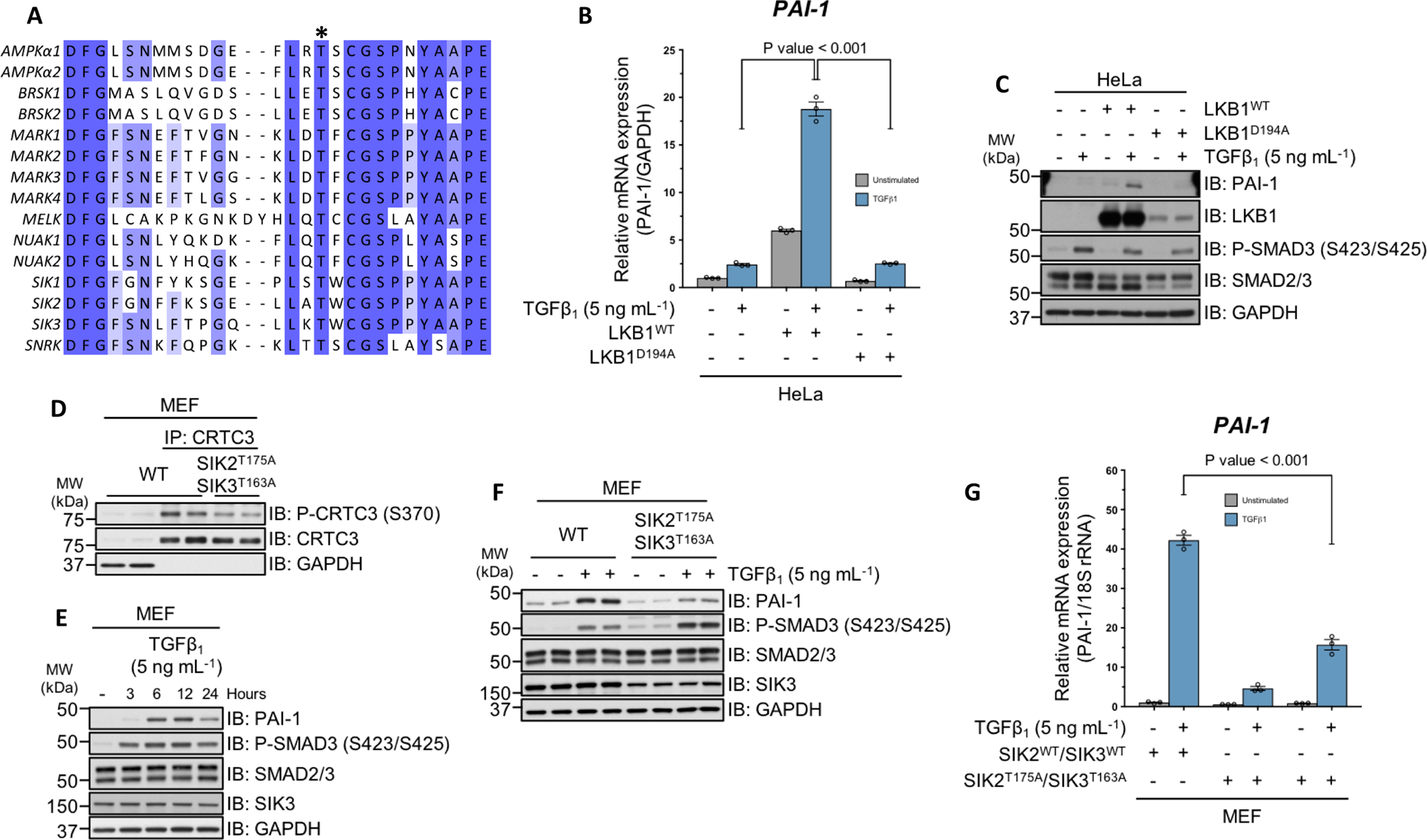
Fig. 4: Genetic evidence for the involvement of SIK isoforms in TGFβ-mediated PAI-1 expression.
From: Salt-inducible kinases (SIKs) regulate TGFβ-mediated transcriptional and apoptotic responses

a Sequence alignment of the activation segment of the human AMPKα catalytic subunits and the 13 members of the AMPK-related family of protein kinases. The asterisk indicates the conserved activation (T) loop, threonine residue, which is phosphorylated by LKB1. b RT-qPCR analysis of PAI-1 mRNA expression in wild-type HeLa cervical adenocarcinoma cells and HeLa cells overexpressing either LKB1WT or LKB1D194A following TGFβ1 stimulation. c Immunoblot analysis of wild-type HeLa cells and HeLa cells overexpressing either LKB1WT or LKB1D194A following TGFβ1 stimulation. Cell lysates were resolved via SDS-PAGE, and membranes were subjected to immunoblotting with the indicated antibodies. d Immunoblot analysis of endogenous CRTC3 phosphorylation in wild-type MEFs and MEFs derived from homozygous SIK2T175A/SIK3T163A knockin (KI) mouse embryos. Cell lysates were subjected to endogenous CRTC3 IP and subsequently resolved via SDS-PAGE. Membranes were subjected to immunoblotting with the indicated antibodies. e Immunoblot analysis of wild-type MEFs stimulated with TGFβ1 for the indicated durations. Cell lysates were resolved via SDS-PAGE, and membranes were subjected to immunoblotting with the indicated antibodies. f Immunoblot analysis of wild-type and homozygous SIK2T175A/SIK3T163A MEFs. Cell lysates were resolved via SDS-PAGE, and membranes were subjected to immunoblotting with the indicated antibodies. g RT-qPCR analysis of PAI-1 mRNA expression in wild-type and homozygous SIK2T175A/SIK3T163A KI MEFs following TGFβ1 stimulation.