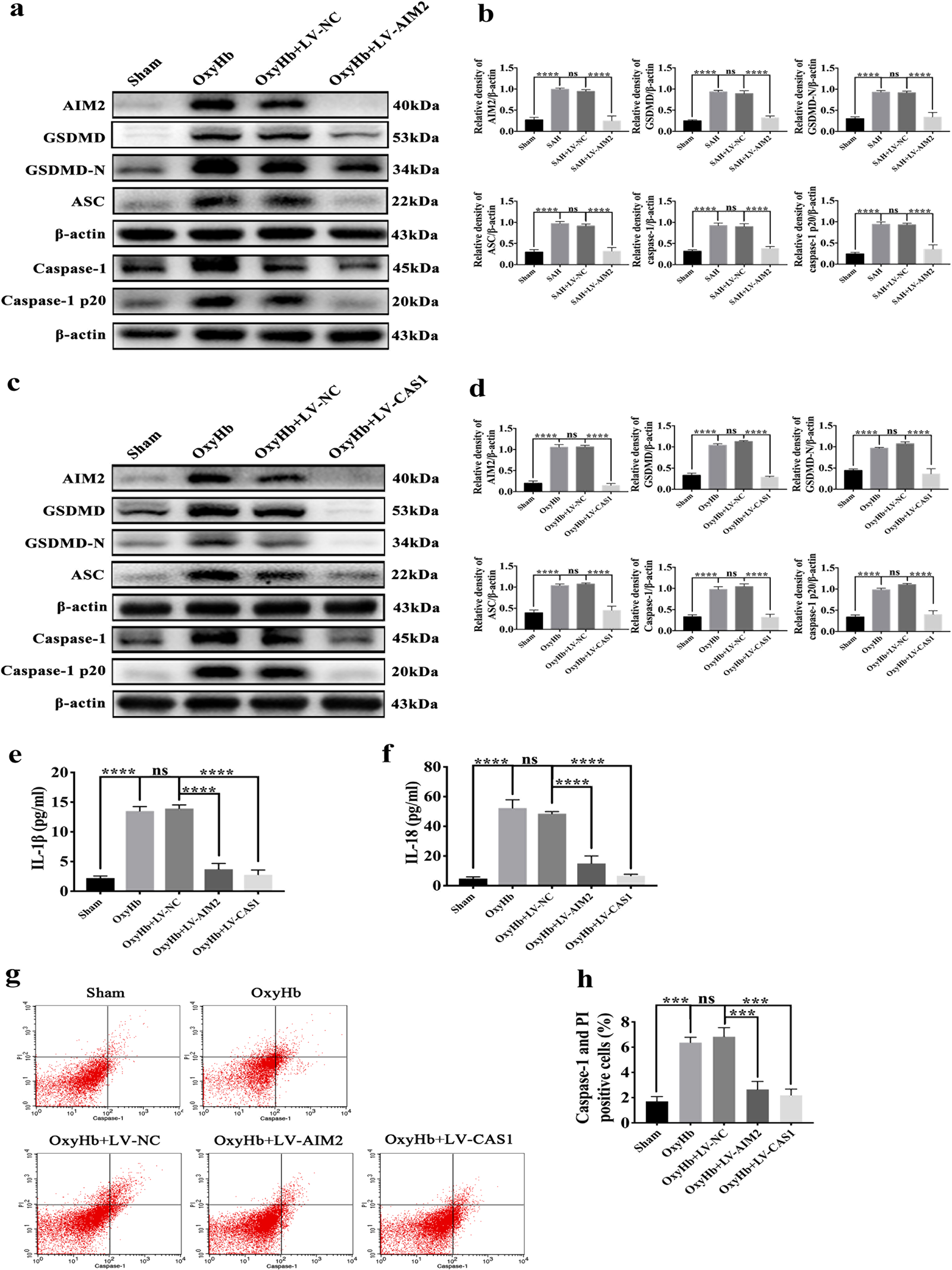
Fig. 6: Effects of inhibited AIM2 inflammasome activation on GSDMD-induced pyroptosis in primary cortical neurons exposed to oxyHb.

a, c Western blot assay for the expression of AIM2, GSDMD, GSDMD-N, caspase-1, caspase-1 p20 and ASC in all groups; b, d Quantification of AIM2, GSDMD, GSDMD-N, caspase-1, caspase-1 p20 and ASC; e, f Quantitative analysis of IL-1β and IL-18 secreted in the supernatant; g Flow cytometry analysis of neurons in all groups; h Quantification of Caspase-1 and PI-positive neurons in all groups. Bars represent the mean ± S.E.M. ***P < 0.001, ****P < 0.0001 and ns means non-significant.