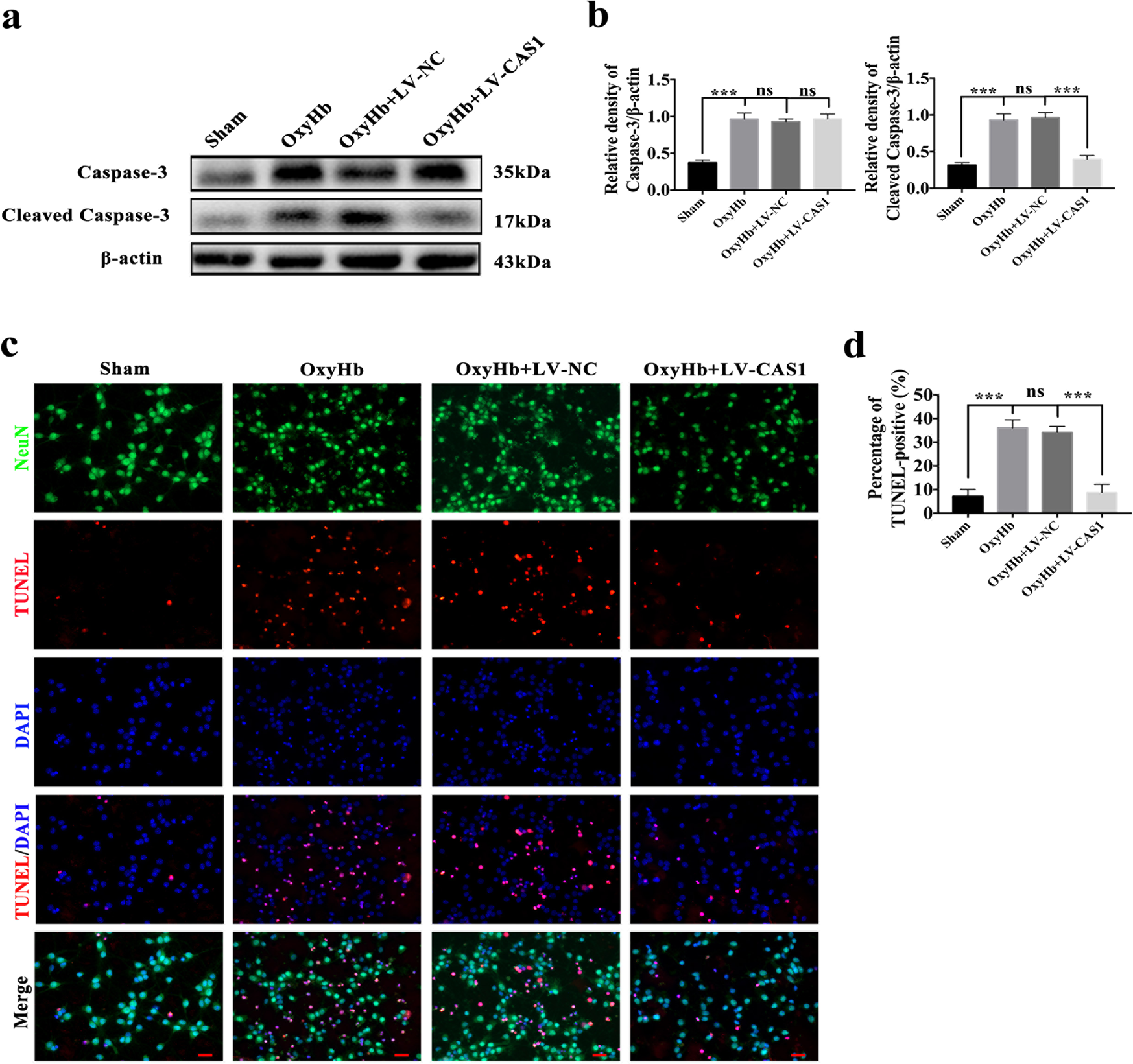
Fig. 8: Effects of inhibited GSDMD activation by knocking down caspase-1 on apoptosis in primary cortical neurons exposed to oxyHb.

a Western blot assay for the expression of caspase-3 and cleaved caspase-3 in all groups; b Quantification of caspase-3 and cleaved caspase-3; c Representative immunofluorescence images of TUNEL staining; d Quantification of TUNEL-positive neurons. Bars represent the mean ± S.E.M. ***P < 0.001 and ns means non-significant. Scale Bars = 50 μm.