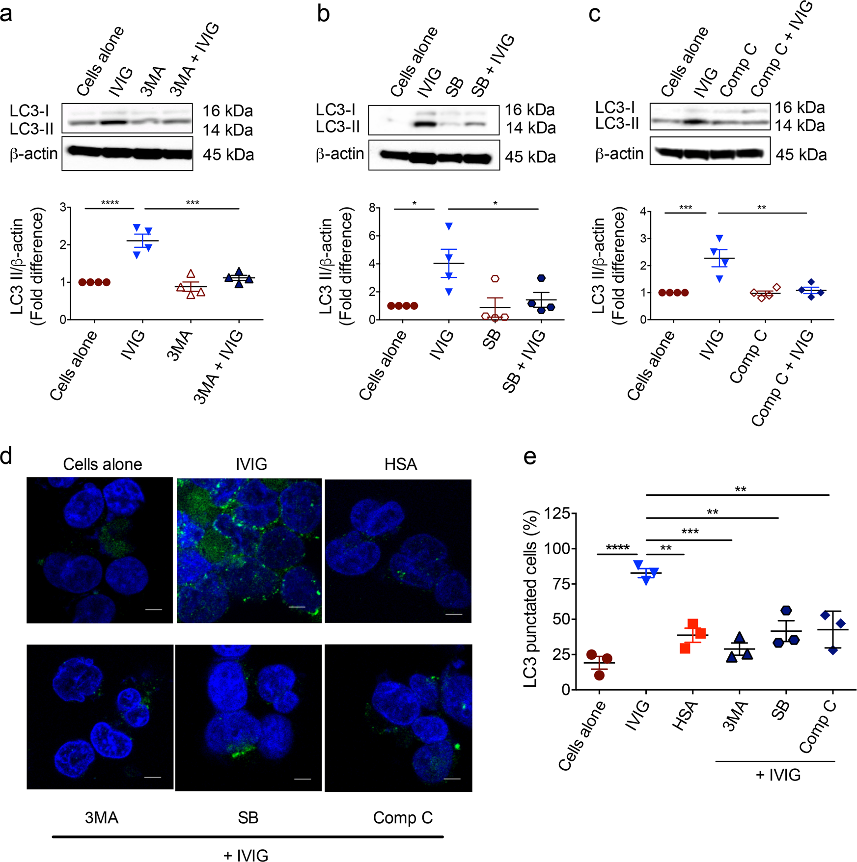
Fig. 5: Inhibition of Class III PI3K, p38MAPK and AMPK kinases abrogates IVIG-induced autophagy in monocytes.

a–c Peripheral blood monocytes were pretreated with a Class III PI3K inhibitor: 3MA, b p38MAPK inhibitor: SB202190 and c AMPK inhibitor: Compound C, followed by IVIG treatment for 24 h. Levels of LC3-II by western blot and densitometry analyses of fold changes (mean ± SEM; n = 4 donors) are presented. Images are cropped for the presentation. d, e THP-1 cells were either cultured alone or treated with IVIG or HSA for 24 h. In other set of experiments, cells were pretreated with respective inhibitors followed by IVIG treatment for 24 h. The cells were then stained with anti-MAP1LC3I/II primary antibody followed by Alexa Fluor® 488-conjugated secondary antibody. Nuclei were stained with DAPI. Representative fluorescent images and percent (mean ± SEM; n = 3) of LC3-punctated cells are shown. Bars indicate magnifications (×63. Scale bars = 5 µm). *P < 0.05; **P < 0.01; ***P < 0.001; ****P < 0.0001; as determined by one-way ANOVA Dunnett’s (a–c) or Tukey’s multiple comparison test (e).