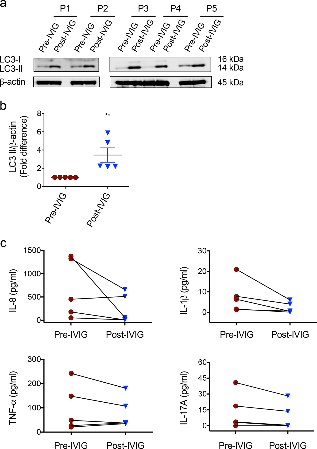
Fig. 8: IVIG therapy in inflammatory myopathy patients induces autophagy.

a Levels of LC3-II in PBMC of myopathy patients before (pre-IVIG) and post-IVIG therapy as analyzed by western blot (five patients, P1−P5). b Fold changes in the LC3-II levels based on the densitometry analysis of western blots (mean ± SEM, n = 5 patients) **P < 0.01 two-tailed Mann–Whitney test. c Changes in the levels (pg/ml) of inflammatory cytokines (IL-8, TNF-α, IL-1β and IL-17A) in the plasma of myopathy patients following IVIG therapy.