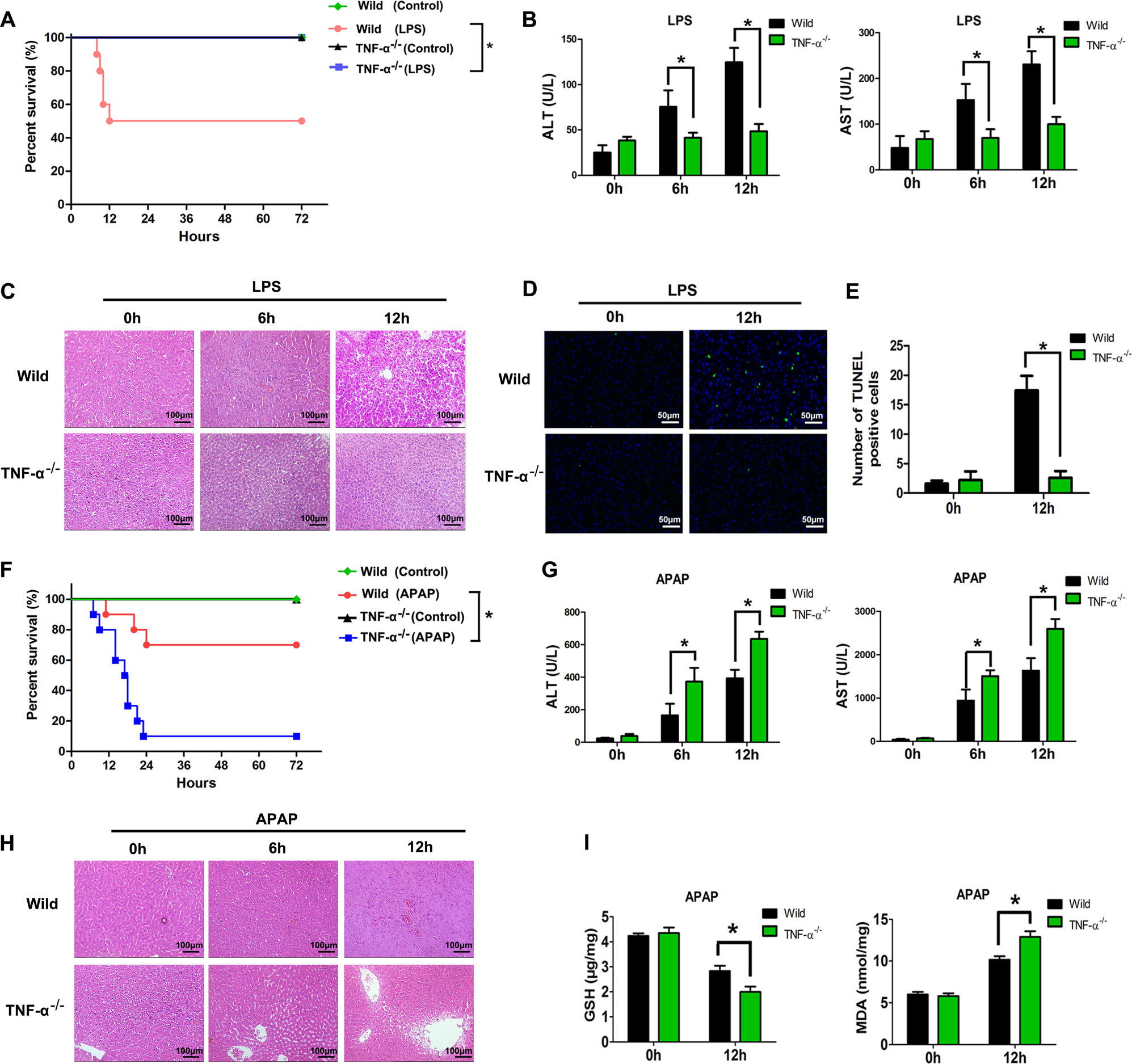
Fig. 1: Deletion of TNF-α could resist LPS-induced liver injury, but aggravates APAP-induced liver injury in rats.

a The survival rate of WT rats and TNF-α−/− rats after LPS injection (n = 10 for each group). b Plasma samples were harvested at 0, 6, and 12 h after LPS injection for the measurement ALT and AST in rats (n = 4 for each time point). c H&E staining of liver sections from WT rats and TNF-α−/− rats at 0, 6, and 12 h after LPS injection (magnification ×200). d TUNEL assay of liver sections from WT rats and TNF-α−/− rats treated with LPS (magnification ×200). e Quantitative analysis of TUNEL-positive cells. f The survival rate of WT rats and TNF-α−/− rats after APAP injection (n = 10 for each group). g Plasma samples were harvested at 0, 6, and 12 h after APAP injection for the measurement ALT and AST in rats (n = 4 for each time point). h H&E staining of liver sections from WT rats and TNF-α−/− rats at 0, 6, and 12 h after APAP injection (magnification ×200). i GSH and MDA levels in the livers of WT rats and TNF-α−/− rats 12 h after APAP injection (n = 3 for each time point). Data are expressed as the mean ± SD. *p < 0.05. Data are representative of at least three independent experiments.