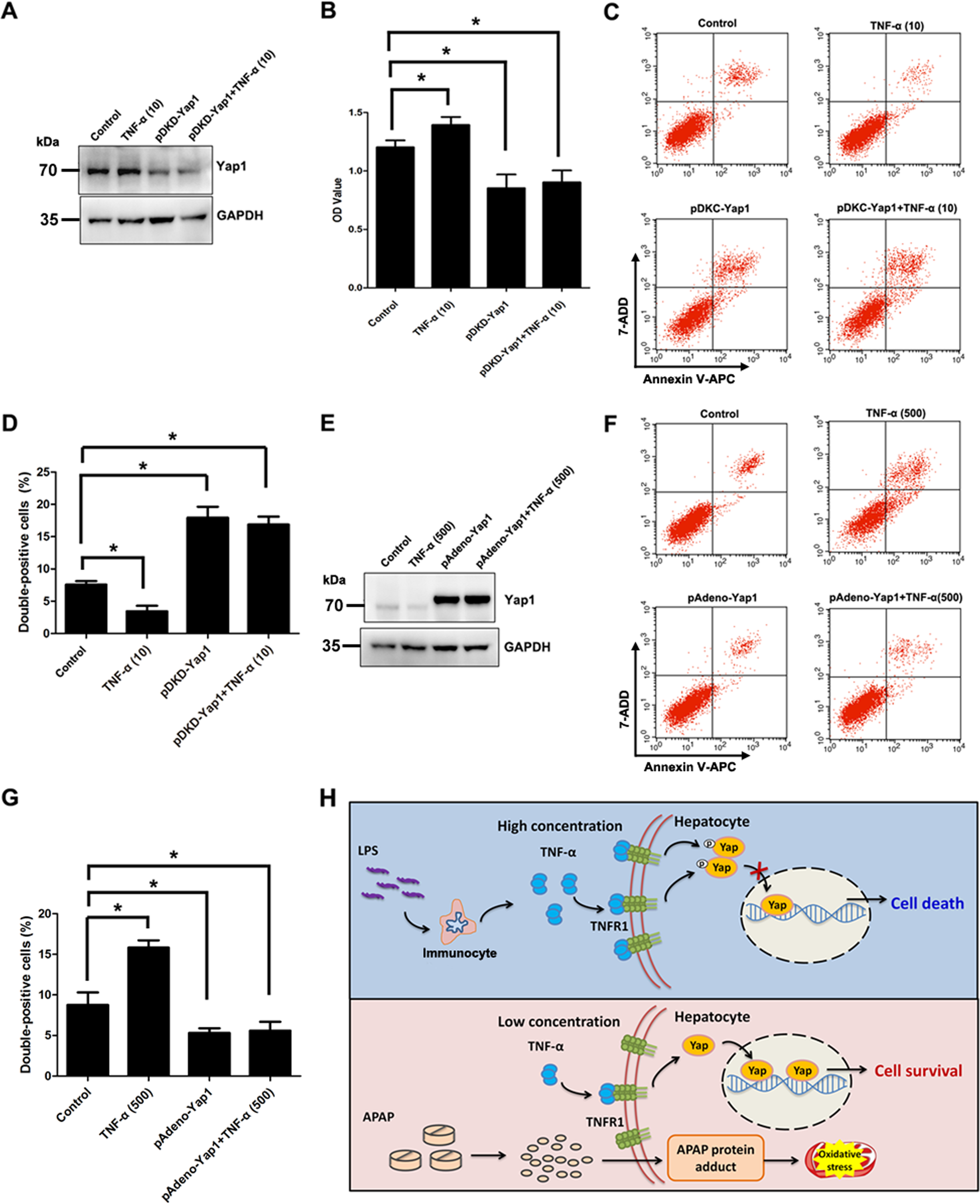
Fig. 6: TNF-α regulates the proliferation and cell death of hepatocytes through the Yap pathway.

a Western blotting analysis of the knockdown efficiencies of adenovirus-mediated shRNAs targeting Yap1 (pDKD-Yap1) for 12 h. b CCK-8 was used to evaluate the proliferation capacity of pDKD-Yap1 transfected BRL cells treated with TNF-α for 6 h (n = 5). c, d Flow cytometry analysis of transfected BRL cells treated with 10 ng/mL TNF-α for 6 h using an Annexin V-APC/7-AAD double staining flow cytometry assay (n = 3 for each group). e Western blotting analysis of the overexpression efficiencies of adenovirus-mediated pAdeno-Yap1 vector (pAdeno-Yap1) for 12 h. f, g Flow cytometry analysis of pAdeno-Yap1 transfected BRL cells treated with 500 ng/mL TNF-α for 6 h using an Annexin V-APC/7-AAD double staining flow cytometry assay (n = 3 for each group). h A proposed working model for the interplay of the TNF-α/TNFR1 pathway and Yap activity for cell fate determination. Data are expressed as the mean ± SD. *p < 0.05. Data are representative of at least three independent experiments.