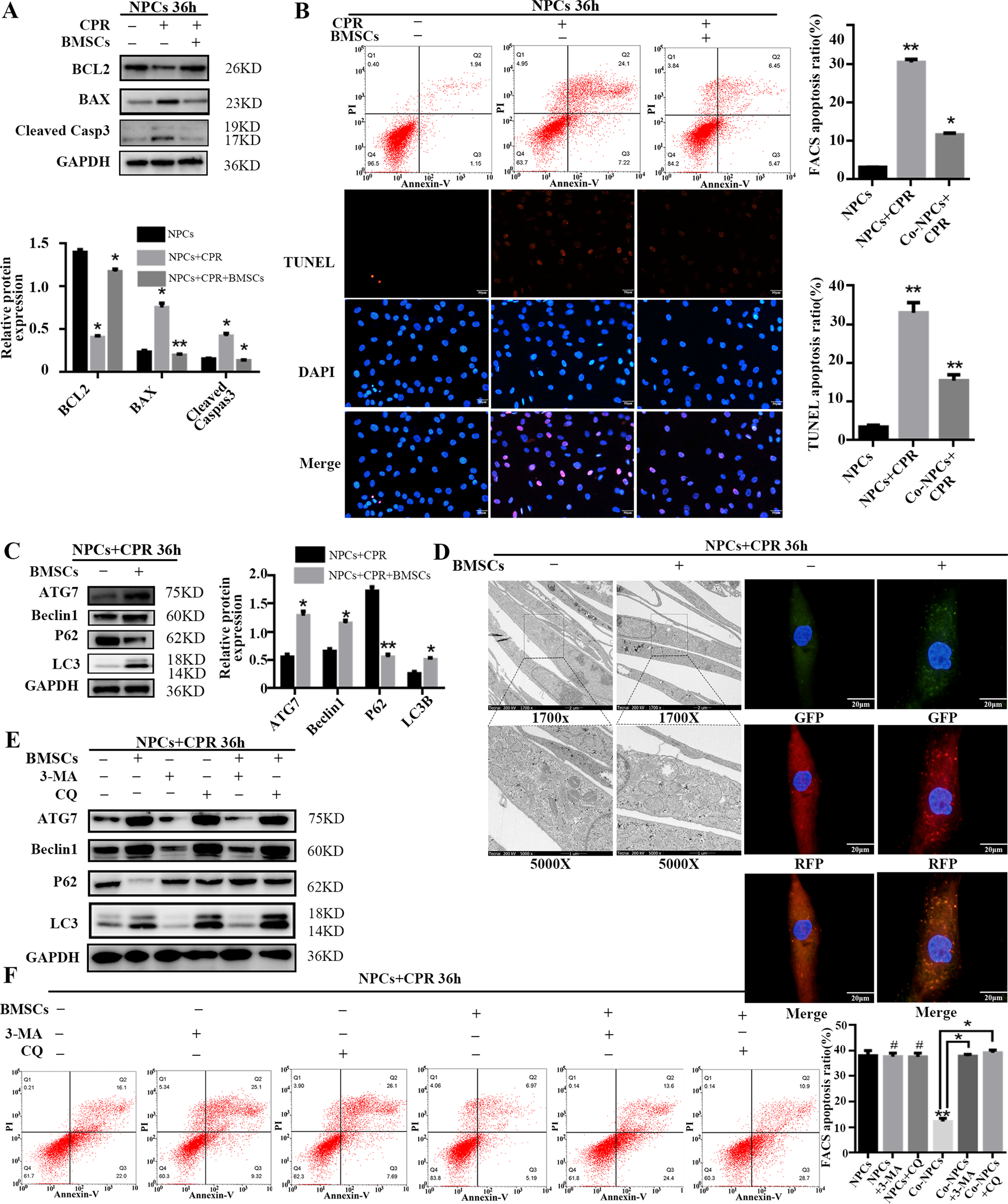
Fig. 1: Enhanced autophagy activity by BMSC coculture attenuates NPC apoptosis under compression.

a BCL2, BAX, and cleaved Caspase-3 protein levels in NPCs were determined by Western blot. GAPDH was used as a loading control. Expression of apoptosis-associated proteins was normalized to GAPDH; the results are presented as mean ± SD. Statistical analysis was conducted with the Student t test (n = 3, *P < 0.05, NPCs + CPR vs. NPCs; *P < 0.05, **P < 0.01, NPCs + CPR + BMSCs vs. NPCs + CPR). b FACS was performed to analyze the proportion of apoptotic NPCs in three groups. The sum of Annexin V+/PI+ cells (late apoptosis) and Annexin V+/PI− (early apoptosis) was taken as the total apoptotic cells. TUNEL assay was performed to analyze the apoptosis of NPCs; TUNEL-positive cells (red) and DAPI-positive cells (blue) were merged (scale bar: 50 μm). The apoptosis ratio as detected by FACS analysis, and TUNEL staining was separately quantified as mean ± SD, as analyzed by unpaired Student t test (n = 3, **P < 0.01, NPCs + CPR vs. NPCs; *P < 0.05, **P < 0.01, NPCs + CPR + BMSCs vs. NPCs + CPR). c Atg7, Beclin1, P62, and LC3B protein levels in NPCs were determined by Western blot in NPCs under compression with or without BMSC coculture. GAPDH was used as a loading control. Protein expression levels were normalized to GAPDH; the results are presented as mean ± SD. Statistical analysis was conducted by unpaired Student t test (n = 3, *P < 0.05, **P < 0.01, NPCs + CPR + BMSCs vs. NPCs + CPR). d TEM was applied to observe autophagic vesicles in NPCs (scale bar: 2 μm [1700×]; scale bar: 1 μm [5000×]). Adenovirus harboring tandem fluorescent mRFP-GFP-LC3 was transfected into NPCs (Ad-LC3-NPCs) for 24 h, and cells were subjected to the corresponding treatments. Representative images of immunofluorescent NPCs expressing mRFP-GFP-LC3 are shown, and GFP (green), and mRFP dots (red) are merged (scale bar: 20 μm) (yellow dots in the merged image represent autophagosomes, and red-only dots in merged images represent autolysosomes). e Atg7, Beclin1, P62, and LC3B protein levels in NPCs were determined by Western blot in NPCs under compression in a coculture system, with the blockage of autophagy flux by 3-MA (10 μM) or chloroquine (CQ, 100 μM). GAPDH was used as a loading control. f FACS was performed to analyze the proportion of apoptotic NPCs in different groups. The sum of Annexin V+/PI+ cells (late apoptosis) and Annexin V+/PI− (early apoptosis) cells was taken as the total apoptotic cells. The proportions of apoptotic cells as detected by FACS were compared by unpaired Student t test (n = 3, *P < 0.05, NPCs + BMSCs vs. NPCs; #no significance, NPCs + 3-MA/CQ vs. NPCs; **P < 0.01, NPCs + BMSCs + 3-MA/CQ vs. NPCs + BMSCs).