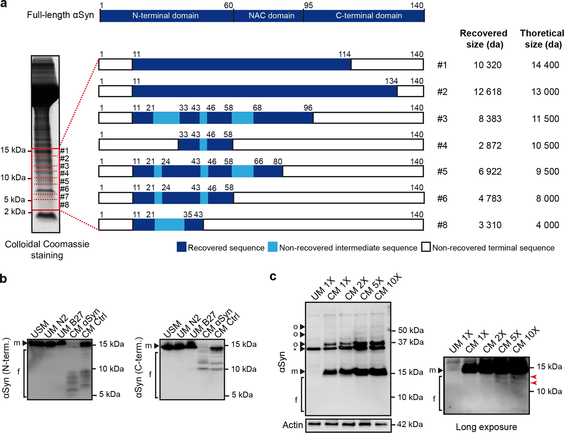
Fig. 2: Identification of αSyn fragments in conditioned medium of αSyn-overexpressing LUHMES neurons and their uptake by naïve cells.
From: Alpha-synuclein fragments trigger distinct aggregation pathways

a Schematic depiction of αSyn fragments detected in the CM of αSyn-overexpressing cells by LC-MS/MS. CM of αSyn-overexpressing cells was separated by gel electrophoresis. 8 sections, containing proteins between 3 and 15 kDa, were excised (red boxes) and analyzed by LC-MS/MS. The identified amino acid sequences of each section are represented. Recovered peptide sequences (dark blue boxes), not recovered sequences within recovered sequences (light blue boxes), and not recovered edge sequences (white boxes) are shown. Recovered and theoretical molecular sizes (corresponding to molecular size on the gel) of αSyn are displayed (right panel). In section 7, no signal corresponding to αSyn peptides was detected. b Generation of αSyn fragments in CM. Recombinant FL-αSyn was added to CM from αSyn-overexpressing cells (CM αSyn) or from untreated control cells (CM Ctrl). Unsupplemented medium (USM) and unconditioned medium supplemented with N2-supplement (UM N2) or B27-supplement (UM B27) were used as controls to ensure that the cleavage of αSyn is not caused by the culture medium or its supplements. Western blots with N-terminal (N-term.) and C-terminal (C-term.) antibodies show αSyn cleavage in CM of both untreated and αSyn-overexpressing cells, but not in unconditioned medium. f: fragments, m: monomer. c Uptake of αSyn fragments from CM into naïve αSyn knockout (KO) cells. αSyn KO cells (refer also to Supplementary Fig. S1) were used to eliminate the endogenous αSyn signal. Cells were treated with different concentrations of CM of αSyn-overexpressing cells for 6 h. Medium was either used unconcentrated (1X) or twice (2X), 5 times (5X) and 10 times (10X) concentrated. Unconditioned medium (UM) was used as negative control. Western blots indicate that monomeric αSyn (15 kDa) and an oligomeric species (37 kDa) are readily taken-up and are detectable with short exposure times (left panel), whereas uptake of αSyn fragments is only discernible from CM with higher concentrations (red arrows), using a longer exposure time. f: fragments, m: monomer, o: oligomer, *: unspecific bands.