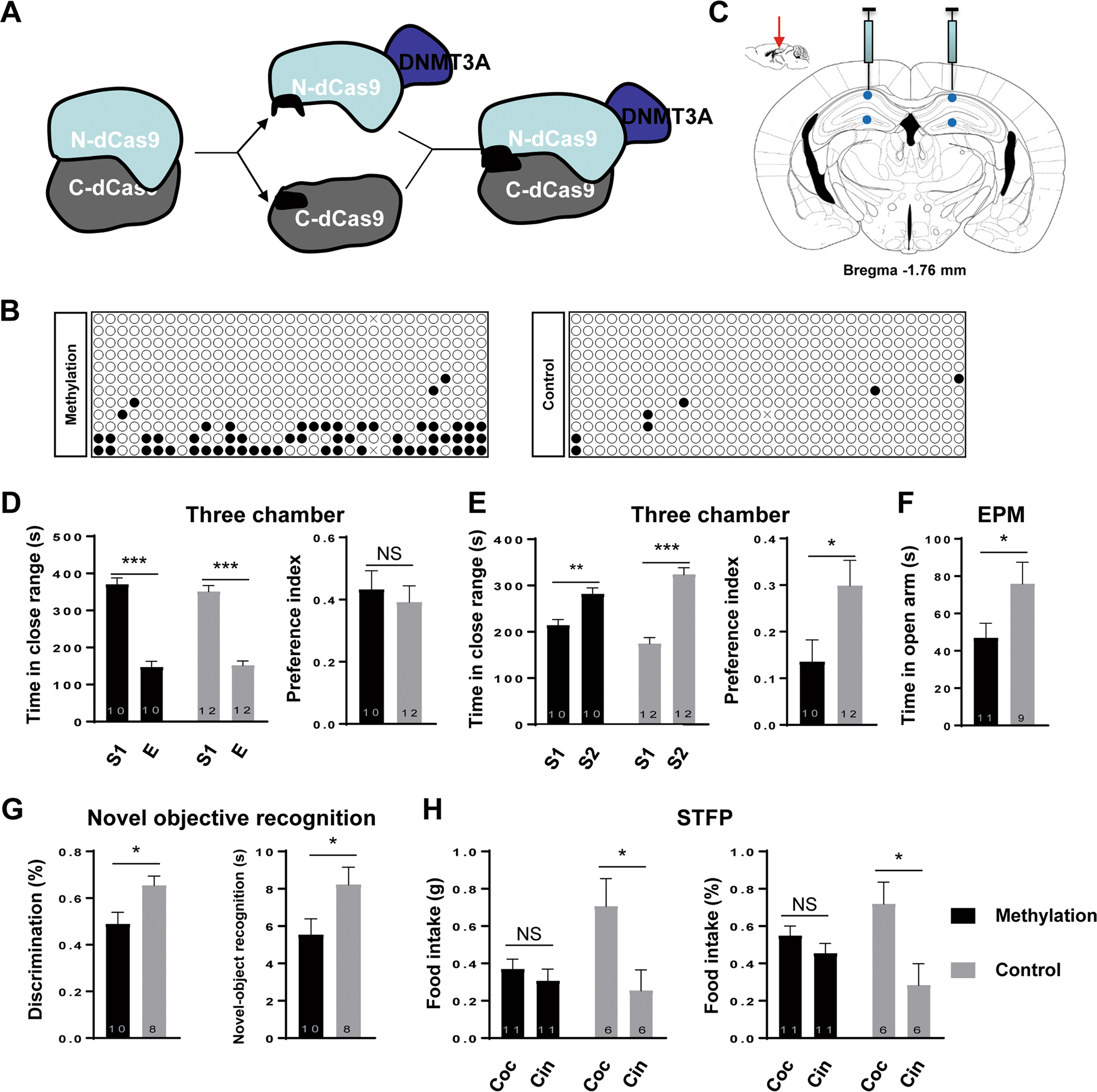
Fig. 5: Targeted DNA methylation of Mecp2 in the hippocampus by microinjection of AAVs.
From: Locus-specific DNA methylation of Mecp2 promoter leads to autism-like phenotypes in mice

a Schematic illustration of structure and assembly of AAV-DNMT3A-split-dCas9 system. b Representative methylation pattern as determined by bisulfite sequencing in cultured neurons infected with AAV-DNMT3A-N-dCas9, AAV-C-dCas9 and AAV-5U6-sgRNAs (methylation) or AAV-5U6-sgRNAs only (control). c Schematic illustration of viral injection point. The red arrow indicates the injection direction; the blue dots indicate the injected points. d, e Social behavior as examined by the three-chamber test. d Left: Time of mice interacting with either the stranger mouse (S) or the empty cage (E) in the second phase. Right: The ratio of interaction time with a stranger mouse to interaction time with an empty cage. (E) Left: Time of mice interacting with either the unfamiliar mice (S2) or the familiar mice (S1) in the third phase. Right: The ratio of interaction time with an unfamiliar mouse (S2) to a familiar mouse (S1). Methylation n = 10, control n = 12. f Anxiety-related behavior as measured by the time in the open arms in the elevated plus-maze assay (EPM). Methylation n = 11, control n = 9. g Memory-related behavior as measured by the total time spent on interacting with novel-object recognition (right) and discrimination ratio (left) over a 10 min period in object recognition assay. Methylation n = 10, control n = 8. h Social memory-related behavior measured by the total consumption (left) and consumption ratio (right) of cocaine and cinnamon eaten by the male observer mice in the social transmission of food preference assay. Coc, cocaine; Cin, cinnamon. Methylation male mice were indicated in black and control male mice were indicated in gray. Methylation n = 11, control n = 16. Data are shown as the mean ± s.e.m, the number of mouse were indicated in respective bars. Statistical analysis was performed by Student’s t test (NS, p > 0.05; *p < 0.05; **p < 0.01; and ***p < 0.001).