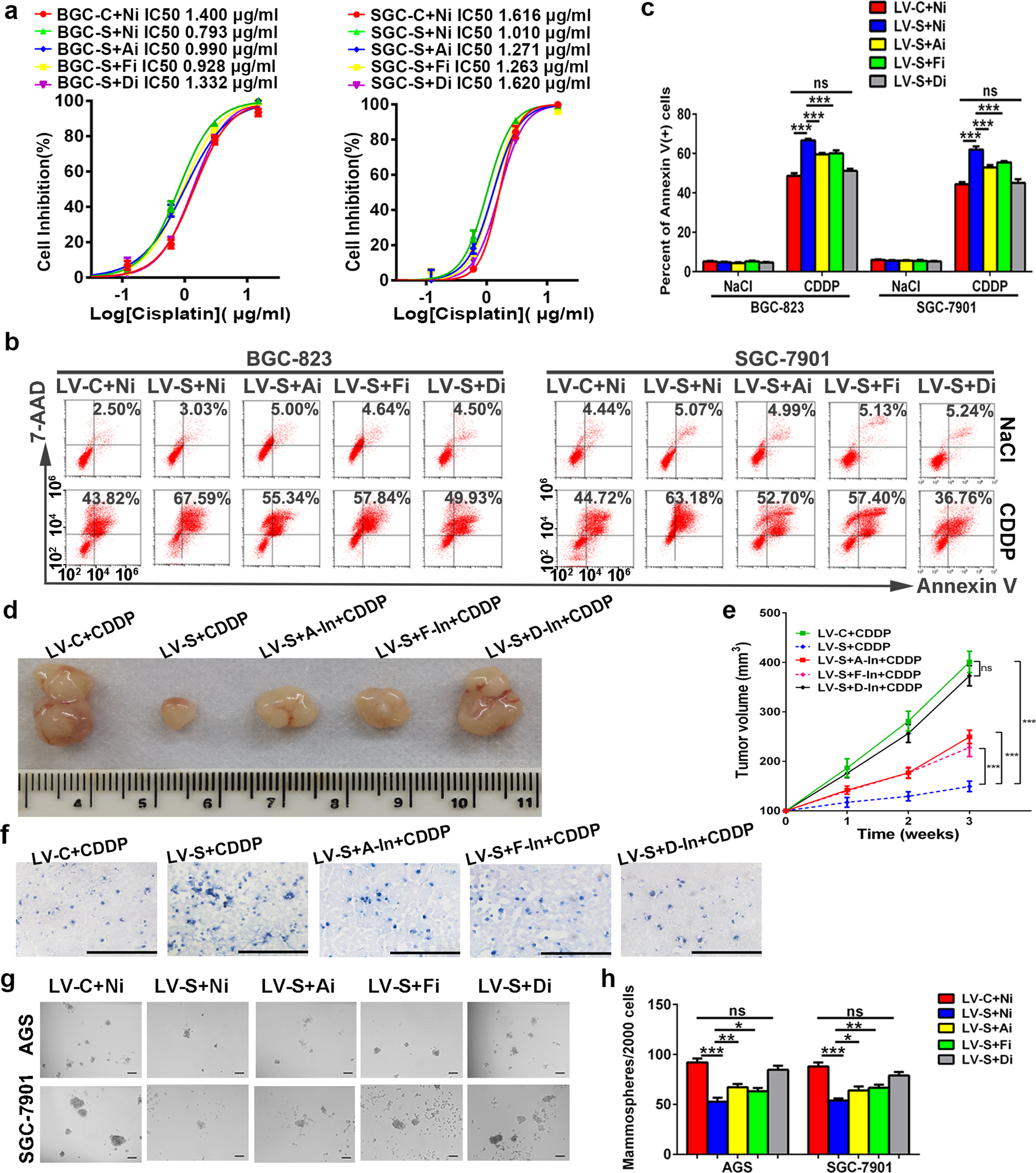
Fig. 4: AMPK and FOXO3 mediate the function of SIRT1 in chemoresistance and CSC properties.

a The IC50 of cisplatin was determined by MTS assays. The mean values of the IC50 are shown (n = 3). Ai: small interfering RNA targeting AMPKα, Fi: small interfering RNA targeting FOXO3a, Di: combination of small interfering RNAs targeting AMPKα and FOXO3a, Ni: negative control for small interfering RNA experiments. b, c Percentages of Annexin V-positive cells upon cisplatin treatment (CDDP, 1.5 µg/ml, 36 h) were examined by flow cytometry. Cells treated with NaCl served as the control. Data are presented as mean ± SD (n = 3). d–f A mouse xenograft model was used to determine the effects of inhibitors of AMPK (Compound C, indicated as A-In), FOXO3 (AS1842856, indicated as F-In) or both of the above two inhibitors (indicated as D-In) in vivo (ten mice in each group). Representative images of tumor nodules are shown in (d). The tumor volumes were measured and presented as mean ± SD (e). TUNEL staining of xenografts obtained from each group is shown (f, ×200, scale bars: 100 µm). g, h Mammosphere assays were performed to evaluate the cancer stemness of GC cells. Representative images are shown in (g). Data are presented as mean ± SD (n = 3). * represents p < 0.05, ** represents p < 0.01, *** represents p < 0.001, ns represents not significant.