Fig. 2: Cyanidin-enriched diet decreases collagen I deposition, macrophages infiltration and rescue muscle performance.
From: Nutritional intervention with cyanidin hinders the progression of muscular dystrophy

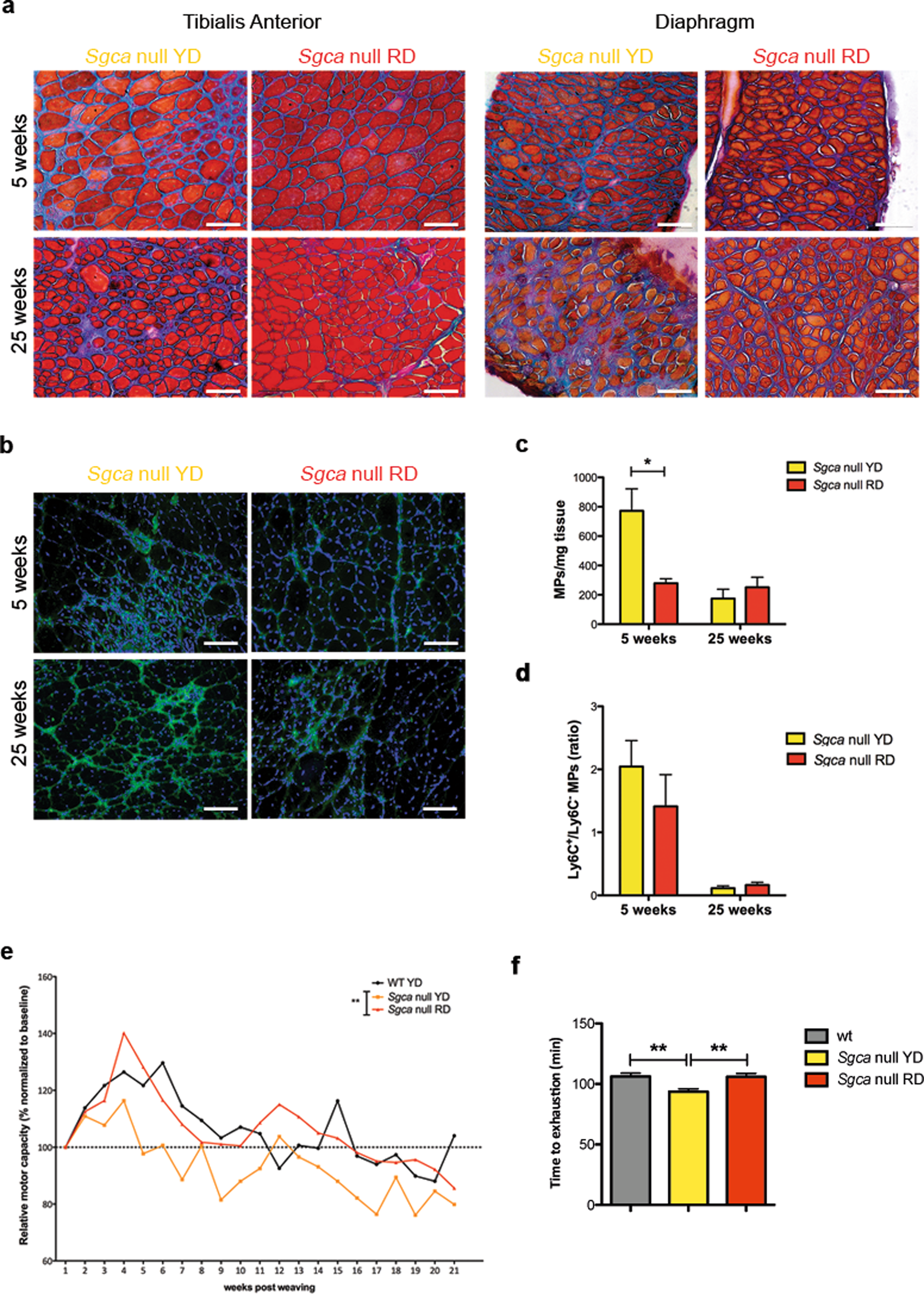
a Milligan’s Trichrome staining of Tibialis Anterior and Diaphragm of Sgca null mice fed with YD or RD for 5 or 25 weeks. Scale bar 100 μm. For Tibialis Anterior: N = 6 Sgca null YD and RD mice in the 5-week group, N = 8 Sgca null YD mice and N = 10 Sgca null RD mice for the 25-week group. For Diaphragm: N = 6 Sgca null YD and RD mice in the 5-week group, N = 8 Sgca null YD mice and N = 10 Sgca null RD mice for the 25-week group. b Collagen I Immunofluorescence (green) and nuclei (blue) in Tibialis Anterior sections of Sgca null mice fed for 5 and 25 weeks with YD or RD. Scale bar 100 μm. N = 4 Sgca null YD and RD mice in the 5-week group. N = 5 Sgca null YD and RD mice in the 25-week group. c Number of MPs from total hind limb lysates of Sgca null mice fed with YD or RD for 5 or 25 weeks. Results are means ± SD; Two-tailed unpaired Student’s t-test; *P < 0.05. N = 6 for Sgca null YD mice and N = 5 for Sgca null RD mice in 5-week group. N = 4 for Sgca null YD mice and N = 3 for Sgca null RD mice in 25-week group. d Ratio between LyC6+ and LyC6- MPs from total hind limb lysate of Sgca null mice fed with YD or RD for 5 and 25 weeks. N = 6 for Sgca null YD mice and N = 5 for Sgca null RD mice in 5-week group. N = 4 for Sgca null YD mice and N = 3 for Sgca null RD mice in 25-week group. Results are means ± SD; Two-tailed unpaired Student’s t-test. e, f Treadmill test (time to exhaustion) over time and f the total average of the measurements of WT mice fed with YD and Sgca null mice fed with YD or RD. N = 3 WT mice, N = 4 Sgca null YD and RD mice. Results are means ± SD; Two-tailed unpaired Student’s t-test; **P < 0.01.