Fig. 3: Cyanidin-enriched diet promotes a shift to a more oxidative fiber metabolism.
From: Nutritional intervention with cyanidin hinders the progression of muscular dystrophy

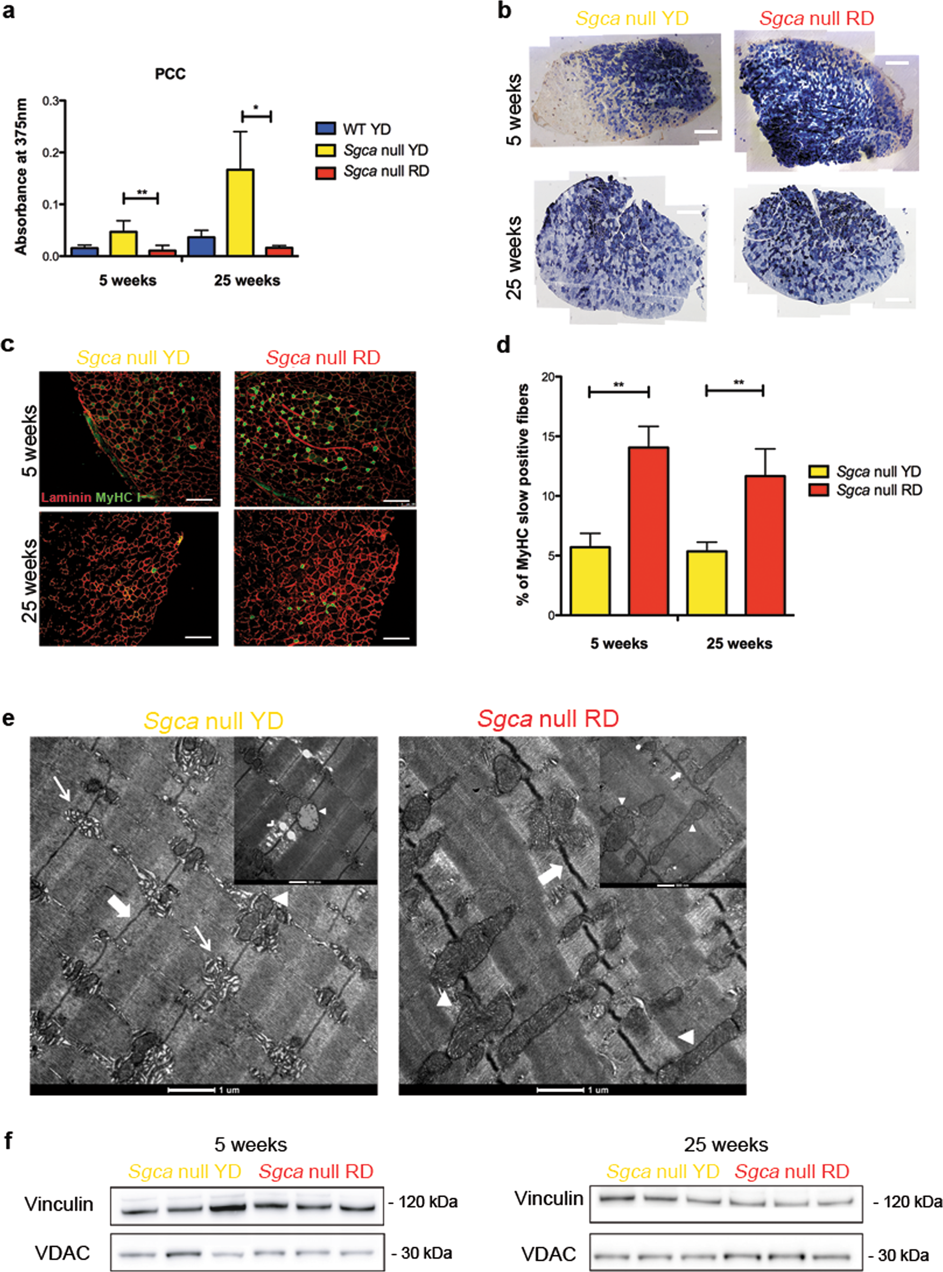
a Quantification of protein carbonylation content (PCC) from protein lysate of WT, Sgca null YD or RD mice fed for 5 or 25 weeks. N = 4 WT YD, N = 4 Sgca null YD mice and N = 3 Sgca null RD mice fed for 5 weeks. For the 25-week group, N = 4 Sgca WT YD, N = 3 Sgca null YD mice and N = 3 Sgca null RD mice. Results are means ± SD; Two-tailed unpaired Student’s t-test; *P < 0.05; **P < 0.01. b SDH on Tibialis Anterior muscle section Sgca null YD or RD mice fed for 5 or 25 weeks. Scale bar 500 μm. N = 6 Sgca null YD and 5 Sgca null RD mice fed for 5 weeks. For the 25 weeks, group N = 6 Sgca null YD and RD mice. c MyHC I positive fibers (green) and laminin (red) Immunofluorescence of Tibialis Anterior sections of Sgca null mice fed with YD or RD for 5 or 25 weeks. Scale bar 200 µm. N = 3 for Sgca null YD and RD mice in the 5-week group. N = 3 for Sgca null YD mice and N = 4 for Sgca null mice RD in the 25-week group. d Quantification of MyHC I positive fibers in Tibialis Anterior muscles of Sgca null mice fed with YD or RD for 5 or 25 weeks. N = 3 for Sgca null YD and RD mice in the 5-week group. N = 3 for Sgca null YD mice and N = 4 for Sgca null mice RD in the 25-week group. Results are means ± SD; Two-tailed unpaired Student’s t-test; **P < 0.01. e Ultrastructure of EDL of Sgca null mice fed with YD or RD. At low magnifications (scale bar 1 µm) the endoplasmic reticulum (narrow arrow), the Z line (thick arrow) and mitochondria (triangle) are underlined. At higher magnifications (scale bar 500 nm), degradation sites of thin filament (arrowhead) are visible. f Western Blot of VDAC expression in Sgca null mice YD or RD mice fed for 5 or 25 weeks. Vinculin was used to normalize. N = 3 for Sgca null YD mice and N = 3 for Sgca null RD mice in 5 and 25 groups.