Fig. 4: Cyanidin-enriched diet ameliorates dystrophic phenotype also in already compromised Sgca-null mice.
From: Nutritional intervention with cyanidin hinders the progression of muscular dystrophy

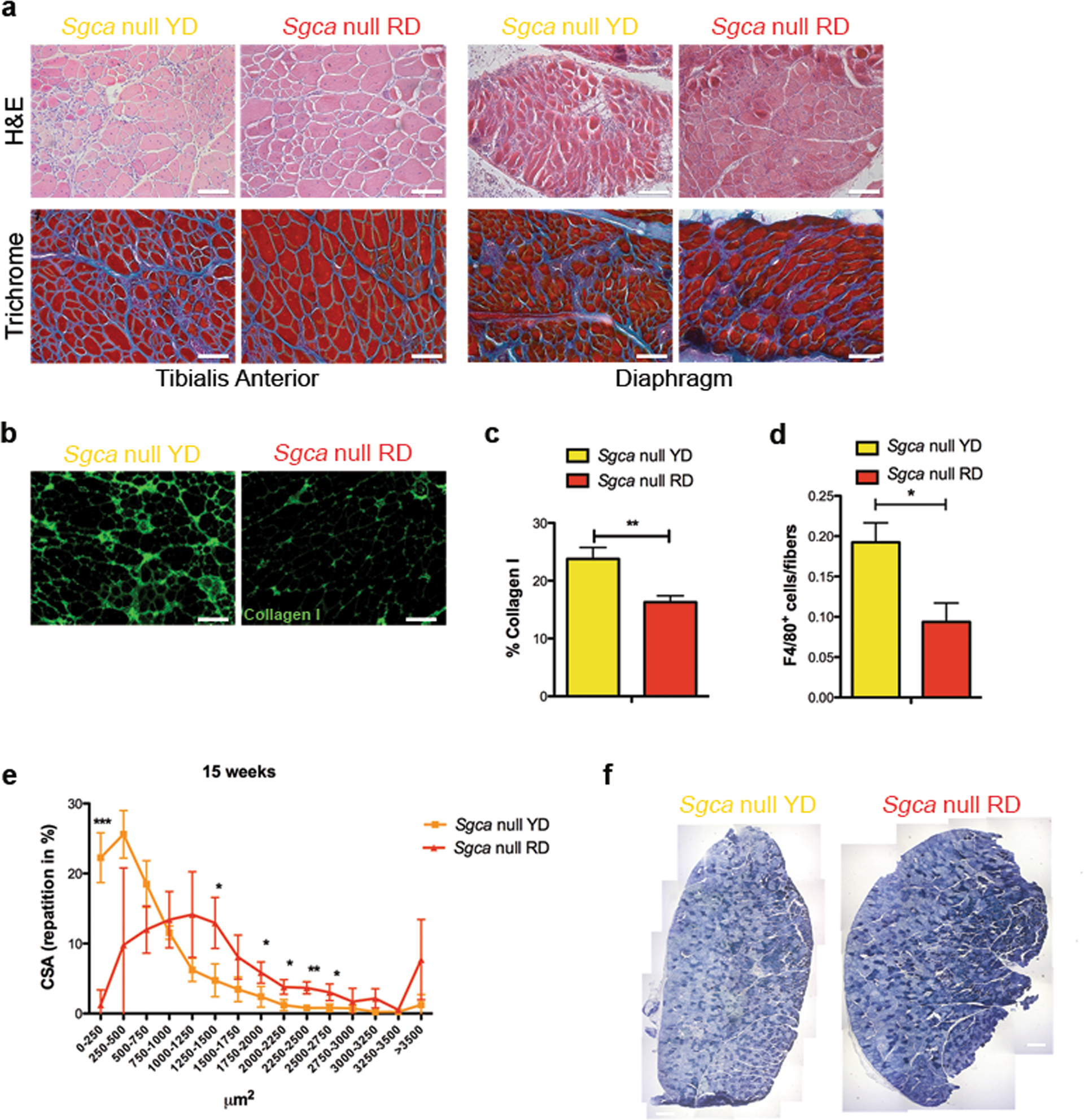
a Hematoxylin and eosin (H&E) and Milligan’s Trichrome staining on Tibialis Anterior and Diaphragm muscles of 5-week-old Sgca null mice fed with YD or RD for 15 weeks. Scale bar 100 µm. N = 3 Sgca null YD mice and N = 3 Sgca null RD mice. b Collagen I Immunofluorescence (green) and nuclei (blue) in Tibialis Anterior sections of 5-week-old Sgca null mice fed with YD or RD for 15 weeks. Scale bar 100 μm. N = 4 Sgca null YD mice and N = 4 Sgca null RD mice. c Quantification of Collagen I+ positive area in Tibialis Anterior sections of 5-week-old mice fed with YD or RD for 15 weeks. N = 3 Sgca null YD and RD mice. Results are means ± SD; Two-tailed unpaired Student’s t-test; **P < 0.01. d Quantification of F4/80+ macrophages per myofibers in Tibialis Anterior sections of 5-week-old mice fed with YD or RD for 15 weeks. N = 3 Sgca null YD and RD mice. Results are means ± SD; Two-tailed unpaired Student’s t-test; *P < 0.05. e Distribution of myofibers Cross Sectional Area (CSA) of Tibialis Anterior of 5-week-old Sgca null mice fed with YD or RD for 15 weeks. N = 3 for Sgca null YD and RD mice. Results are means ± SD of at least three independent experiments; Two-tailed unpaired Student’s t-test; *P < 0.05. f SDH staining on Tibialis Anterior muscle section of 5-week-old Sgca null mice fed with YD or RD for 15 weeks. Scale bar 100 μm. N = 3 for Sgca null YD and RD mice. Results are means ± SD; Anova test was used. **P < 0.01; ***P < 0.001.