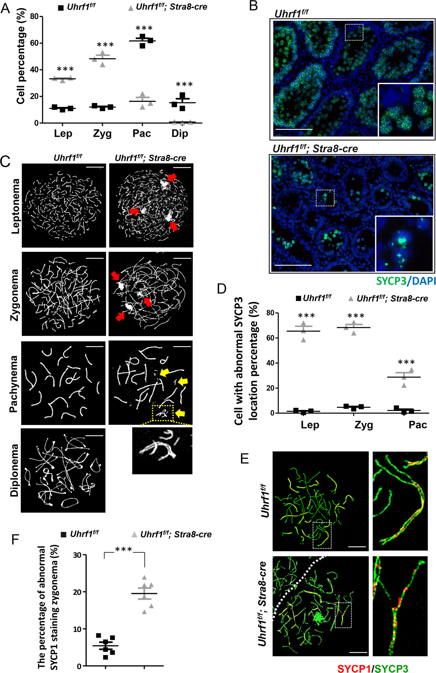
Fig. 3: UHRF1 deletion disrupted the meiotic progression and synaptonemal complex assembly.
From: UHRF1-repressed 5’-hydroxymethylcytosine is essential for the male meiotic prophase I

a Relative amounts of four spermatocyte populations (leptotene stage, zygotene stage, pachytene stage, and diplotene stage) during the prophase I in testes based on analyzing >600 spermatocytes in each stage. b, c The immunostaining of SYCP3 in the testicular sections (b) and surface-spread chromatin preparations of Uhrf1 deletion and control mice (c); d the percentage of spermatocytes with abnormal SYCP3 location. e Double immunofluorescence of testicular spread preparations of the adult mice, SYCP3 (green) and SYCP1 (red). f The percentage of spermatocytes with abnormal SYCP1 location. Lep leptotene, Zyg zygotene, Pac pachytene, Dip diplotene. Data are presented as mean ± SEM of three mice. ***p ≤ 0.001. Scale bar, 25 μm in b, 5 μm in c, e.