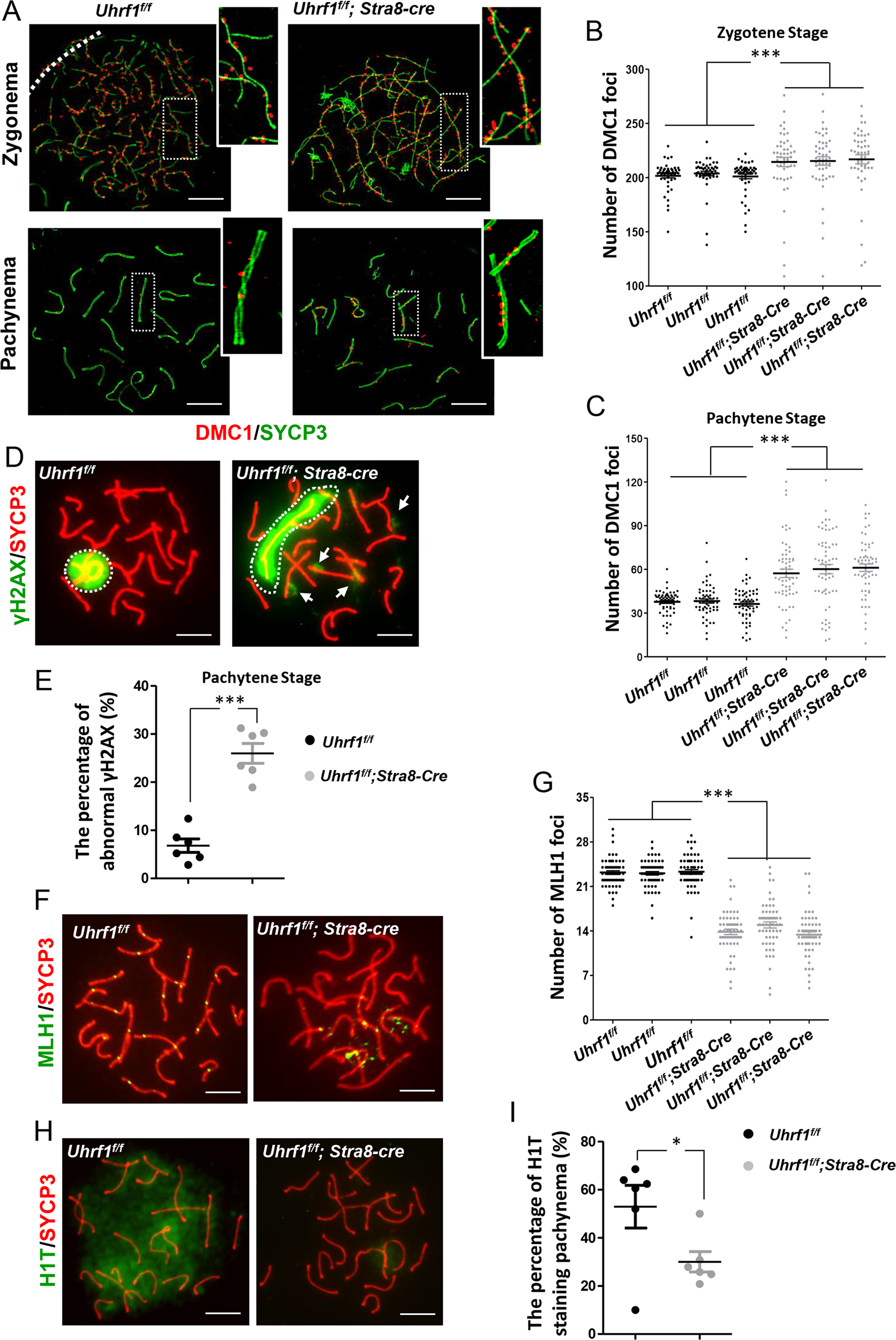
Fig. 4: UHRF1 deficiency resulted in impaired meiotic recombination and defective pachynema.
From: UHRF1-repressed 5’-hydroxymethylcytosine is essential for the male meiotic prophase I

a Double immunofluorescence of SYCP3 (green) and DMC1 (red) in testicular spread preparations. b, c The number of DMC1 foci in zygotene stage (b) and pachytene stage (c). d Immunostaining for SYCP3 (red) and γH2AX (green). e The percentage of abnormal γH2AX foci in the pachytene stage. f Immunostaining for SYCP3 (red) and MLH1 (green). g The number of MLH1 foci in pachynema. h Immunostaining for SYCP3 (red) and H1t (green). i The percentage of spermatocytes with H1T staining. ***p ≤ 0.001; *p ≤ 0.05. Scale bar, 5 μm in a, d, f, h.