Fig. 2: ZEB1 affects the expression of chromatin modification enzymes.
From: EMT transcription factor ZEB1 alters the epigenetic landscape of colorectal cancer cells

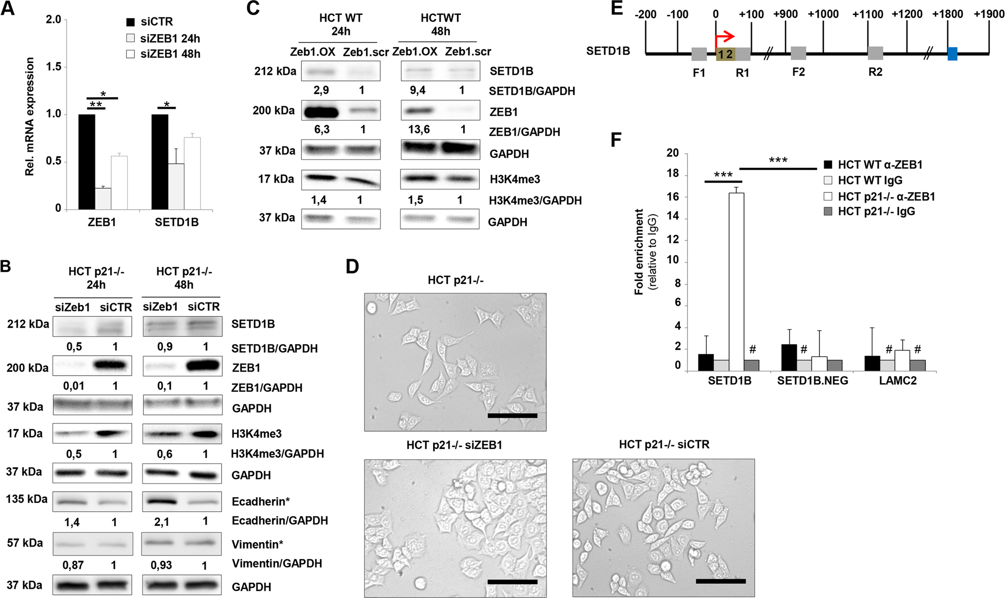
a, b RT-qPCR analysis of SETD1B and representative western blot analysis of E-Cadherin, Vimentin, SETD1B, and H3K4me3 in HCT p21–/– cells upon ZEB1 knockdown after siRNA transfection; n = 3 (*p < 0.05; **p < 0.01). Fold expression (western blot) is represented relative to GAPDH loading control; n = 3. *Samples were loaded on the same membrane c Representative western blot analysis of SETD1B and H3K4me3 in HCT WT cells upon ZEB1 overexpression after transfection; n = 3. Fold expression is represented relative to GAPDH loading control; n = 3. d Representative phase contrast images of HCT p21–/– cells and of HCT p21–/– cells upon ZEB1 knockdown after siRNA transfection for 24 h; Phase contrast magnification = 200×; Scale bar = 100 µm; n ≥ 4. e Schematic display of promoter regions for SETD1B with respective ZEB1 E-Box binding sites (olive green), ZEB1 Z-Box binding site (blue), primer pairs (gray) and transcription start site (TSS) (red arrow). f ChIP analysis of ZEB1 binding capacity to SETD1B promoter region showing an increase of ZEB1 binding after loss of p21; n = 3 (***p < 0.001). a, f Mean ± s.e.m. Unpaired two-tailed Student’s t-test.