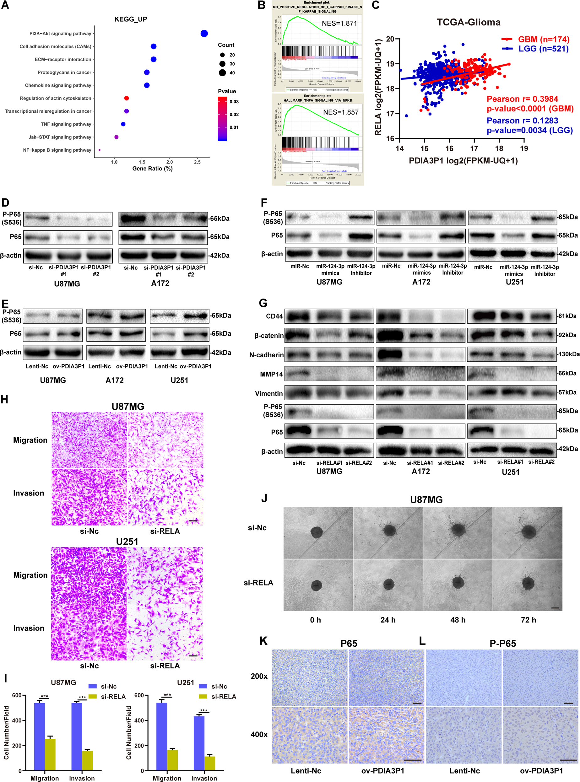
Fig. 5: PDIA3P1 induced glioma MES transition by activating the NF-κB pathway.
From: Hypoxia-induced lncRNA PDIA3P1 promotes mesenchymal transition via sponging of miR-124-3p in glioma

a KEGG pathway enrichment analysis of upregulated genes in Fig. 2A. Positively correlated processes were listed on the y-axis. b GSEA confirmed that high PDIA3P1 expression is associated with the NF-κB pathway. c Correlation between the expression of PDIA3P1 and RELA in LGG and GBM was determined using TCGA datasets. d Protein levels of P65 and phosphorylated P65 in the NF-κB pathway in U87MG and A172 cells transfected with si-Nc and si-PDIA3P1 were assessed by western blotting. e Protein levels of P65 and phosphorylated P65 in the NF-κB pathway in U87MG, A172, and U251 cells transfected with a lentivirus overexpressing the control sequence or PDIA3P1 were assessed by western blotting. f Protein levels of P65 and phosphorylated P65 in the NF-κB pathway in U87MG, A172, and U251 cells transfected with miR-Nc, miR-124-3p mimics, and miR-124-3p inhibitors were assessed by western blotting. g Protein levels of MES markers, P65, and phosphorylated P65 in the NF-κB pathway in U87MG, A172, and U251 cells transfected with si-Nc and si-RELA were assessed by western blotting. β-actin was used as a control for normalization. h, i Migration and invasion capacity of U87MG and U251 cells transfected with si-Nc and si-RELA was assessed using a transwell assay. Representative photographs are shown, scale bar: 100 μm. j 3D tumor spheroid invasion assay of U87MG cells transfected with si-Nc and si-RELA. Representative images at 0 h, 24 h, 48 h, and 72 h are shown, scale bar: 200 μm. k, l Protein levels of P65 (k) and P-P65 (l) in xenograft sections from PDIA3P1 overexpressing or negative control U87MG cell tissues were determined by IHC staining, scale bar: 50 μm. Data are shown as the mean ± standard error of three independent experiments. Statistical significance was determined using Student’s t test. (*P < 0.05; **P < 0.01; ***P < 0.001).