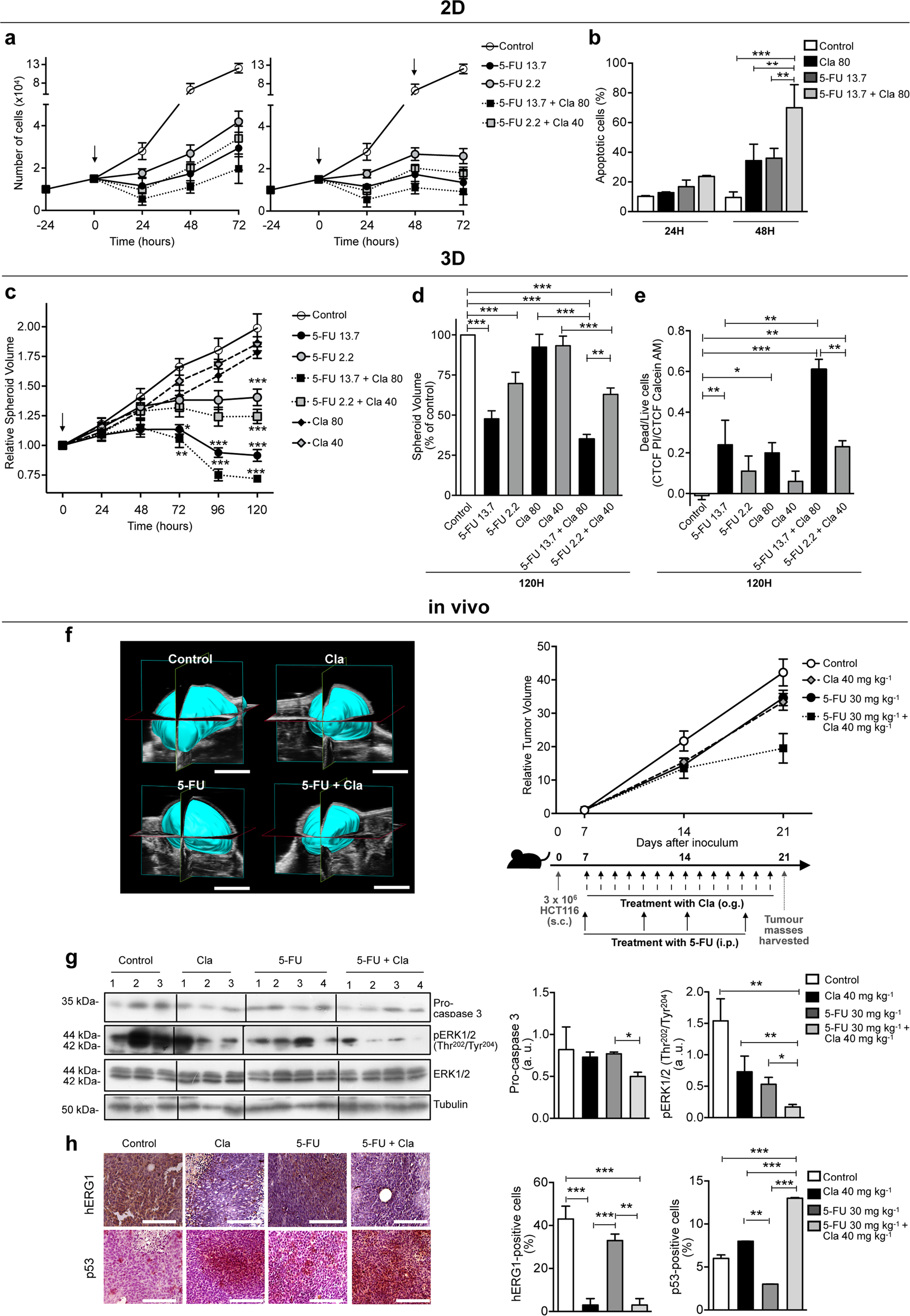
Fig. 7: Clarithromycin potentiates the cytotoxic effect of 5-Fluorouracil (5-FU) in 2D, 3D cell cultures, and in vivo CRC models.

a Effects of 5-FU on proliferation of HCT116 cells, alone (IC25: 2.2 µM; IC50: 13.7 µM) or in combination with Cla (IC25: 40 µM; IC50: 80 µM). Experiments were carried out as described for Fig. 4a. Data points give the number of trypan blue-negative cells (n = 3, each carried out in triplicate). Full statistics are reported in Table S3. b Percentages of apoptotic (early apoptotic plus late apoptotic from Annexin V/PI staining) HCT116 cells treated as in (a) for 24 and 48 h (n = 3). c Time course of spheroids’ volume relative to their initial volume (time 0) for the indicated conditions. Drugs were added at their IC50 and IC25 values, obtained in 2D cultures (n = 3; 8 samples for each condition). Spheroids’ photographs, taken with an inverted microscope (Nikon Eclipse TE300, with a ×10 objective), were used to calculate spheroid volumes as in ref. 54 by SpheroidSizer1_0, a MATLAB-based and open-source software (MATLAB 2015a, MathWorks Inc.). The reported significance values refer to the comparison between each condition and control cells. d, e Volumes (d) and cell viability (e) of spheroids treated as in (c) for 120 h. Spheroid volumes are reported as the percentage of control (n = 3; 8 samples for each condition). Cell viability was assessed by the live/dead imaging (see Materials and Methods) (n = 2; 6 samples for each condition). f Representative 3D reconstruction of tumor masses, performed in B-Mode imaging with VevoLAZR-X (scale bar, 5 mm) (left panel). Time course of tumor growth relative to the volume determined at the beginning of treatment (day 7 after the inoculum) (right panel). One week after subcutaneous (s.c) inoculation (3 × 106 HCT116 cells/flank), mice were treated for two weeks with saline (control group), Cla (40 mg kg−1, twice daily by oral gavage (o.g.), 5-FU (30 mg kg−1, twice a week intraperitoneally (i.p.)), or the combination of Cla plus 5-FU (n = 2 mice; n = 4 tumor masses, for each for each experimental group), as reported in the schematic representation of treatment regime. Statistical analysis was performed with one-way ANOVA: Cla + 5-FU vs. control mice, P = 0.019; Cla + 5-FU vs. Cla mice, P = 0.033; Cla + 5-FU vs. 5-FU mice, P = 0.046. g Expression of phospho-ERK1/2Thr202/Tyr204 and pro-caspase 3 in tumor masses obtained from mice treated as in (f). Membranes were re-probed with anti-ERK1/2 or antitubulin antibodies, to normalize data. The corresponding densitometric analyses are given in the bar graphs (n = 4 for each experimental group). h IHC analysis of hERG1 and p53 in tumor masses of HCT116 tumor xenografts of mice treated as in (f). Representative images are reported (original magnification, ×400; scale bar, 100 µm). The percentages of cells positive for either hERG1 or p53 are reported in the bar graph (n = 2 mice, n = 4 tumor masses for each experimental group). Statistical significance was assessed with one-way ANOVA for (a–h); *P < 0.05; **P < 0.01, and ***P < 0.001.