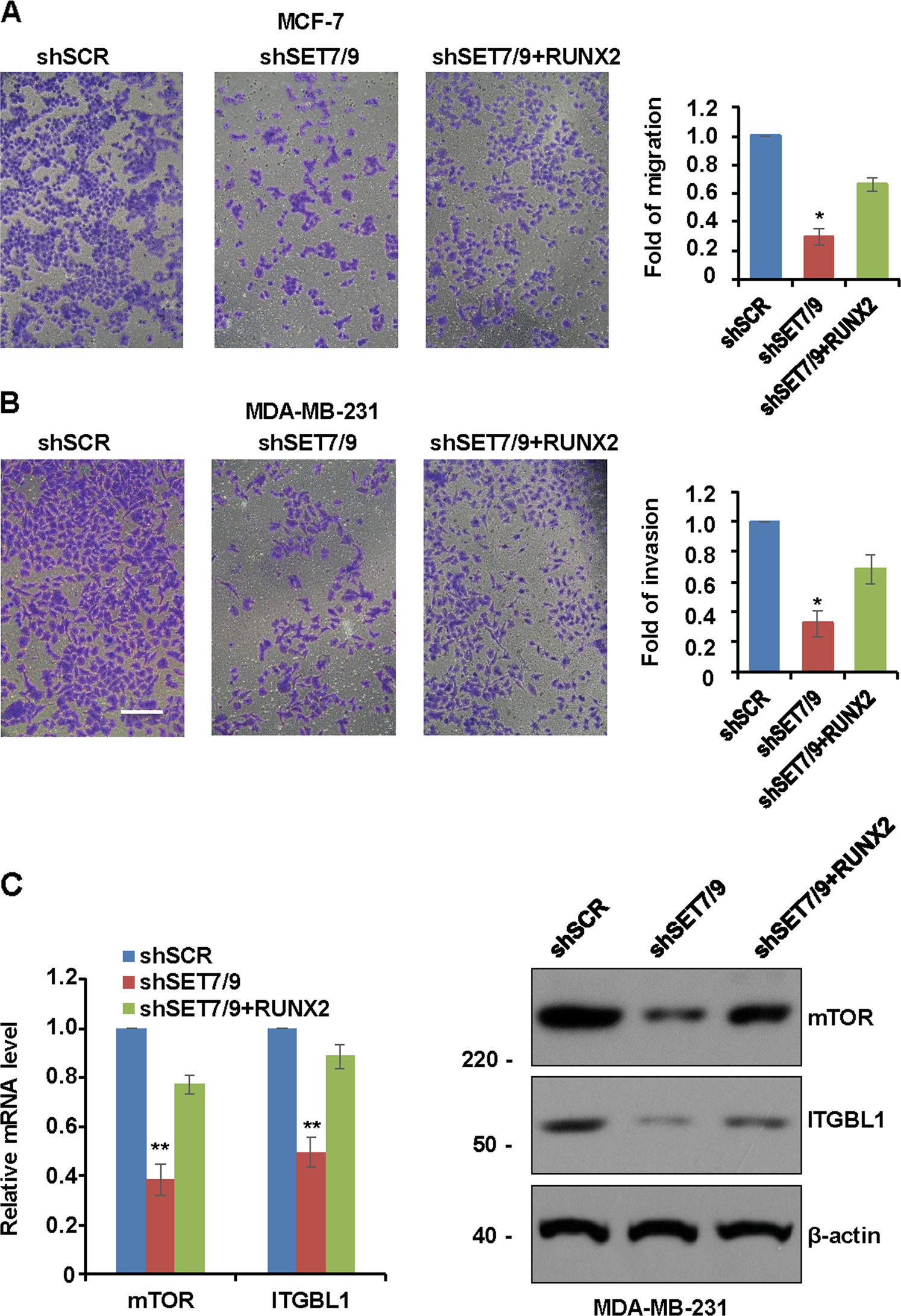
Fig. 4: SET7/9 activates RUNX2 to increase the migration and invasion potential of breast cancer cells.

a Transwell chamber filters were coated without Matrigel, and migration assays were performed with MCF-7 cells infected with shSCR, shSET7/9, or shSET7/9 plus RUNX2. b Transwell chamber filters were coated with Matrigel, and invasion assays were performed with MDA-MB-231 cells infected with shSCR, shSET7/9, or shSET7/9 plus RUNX2. Representative images are shown in the left panel, and quantitative data are shown in the right panel. Error bars represent the mean ± S.D. for three independent experiments. *P < 0.05. c The expression of mTOR and ITGBL1 was detected by RT-qPCR and western blot in MDA-MB-231 cell lines transfected with shSCR, shSET7/9, and shSET7/9 plus RUNX2. Data are presented as the mean ± S.D. n = 3. **P < 0.01.