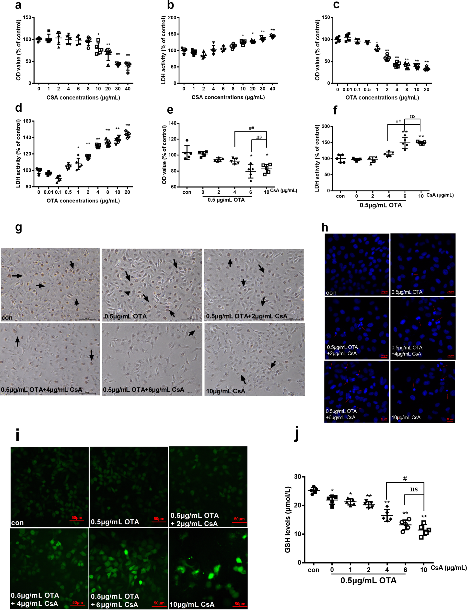
Fig. 3: Nontoxic OTA decreased the concentration of CsA to induce cytotoxicity and oxidative stress in HK-2 cells.

Cytotoxicity and oxidative stress were demonstrated by MTT a, c, e, LDH activity b, d, f, cell proliferation g, cell apoptosis h, ROS levels i, and production of GSH j after treatment of OTA or/and CsA for 48 h. All results were expressed as means ± SD (n = 5, N = 3). Significance compared with the control group, *P < 0.05; significance compared with the group of 10 μg/mL CsA, #P < 0.05.