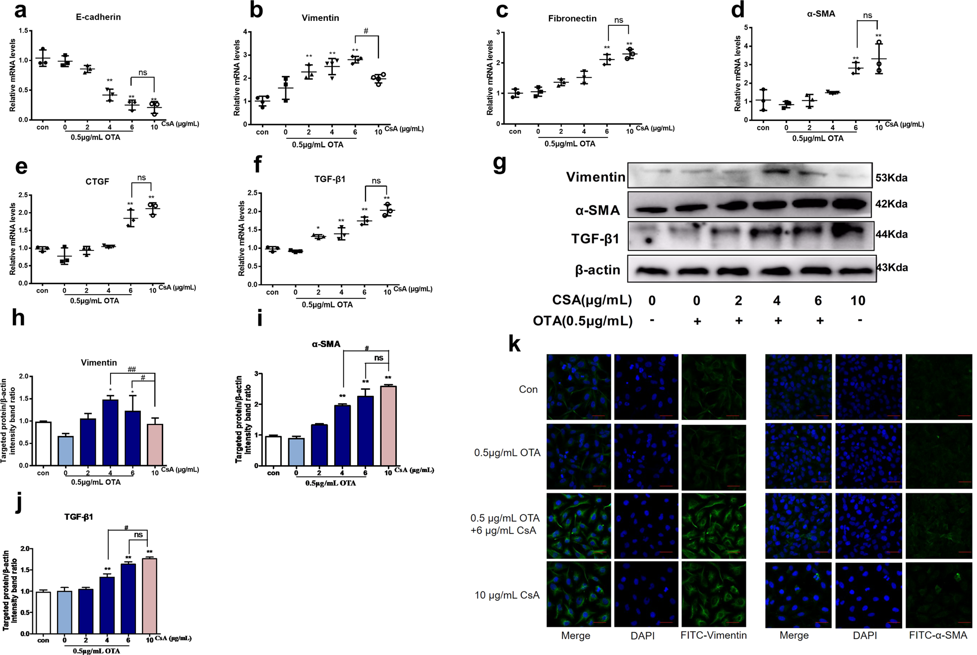
Fig. 4: Nontoxic OTA decreased the concentration of CsA to induce nephrotoxicity in HK-2 cells.

Cells were treated with OTA or/and CsA for 48 h. Nephrotoxicity related genes a–f and proteins g–j expressions were detected by western blotting and real-time PCR. And immunofluorescence staining of vimentin and α-SMA k was performed by laser confocal microscopy. All results were expressed as means ± SD (N = 3). Significance compared with the control group, *P < 0.05; significance compared with the group of 10 μg/mL CsA, #P < 0.05.