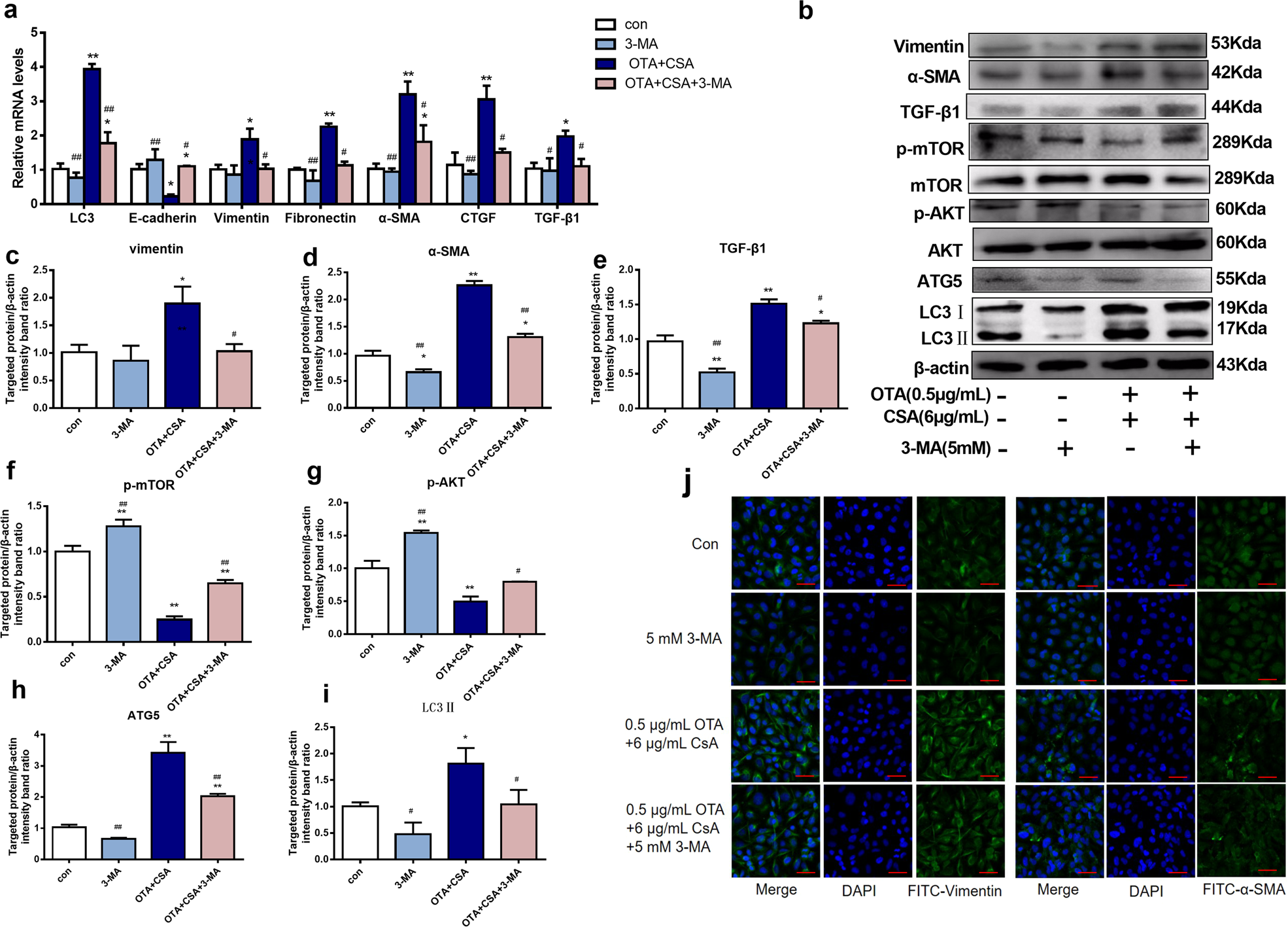
Fig. 6: Inhibition of autophagy alleviated the toxicities induced by low concentrations combination of OTA and CsA in HK-2 cells.

Cells were treated with OTA or/and CsA for 48 h. A total of 5 mM 3-MA as an inhibitor of autophagy was used at the same time. Relative mRNA levels of genes a were tested. Nephrotoxicity related proteins and autophagy-related proteins b–i were measured. Immunofluorescence staining of vimentin and α-SMA j was performed by laser confocal microscopy. All results were expressed as means ± SD (n = 3). Significance compared with the control group, *P < 0.05; significance of combination group compared with the combination group with 3-MA, #P < 0.05.