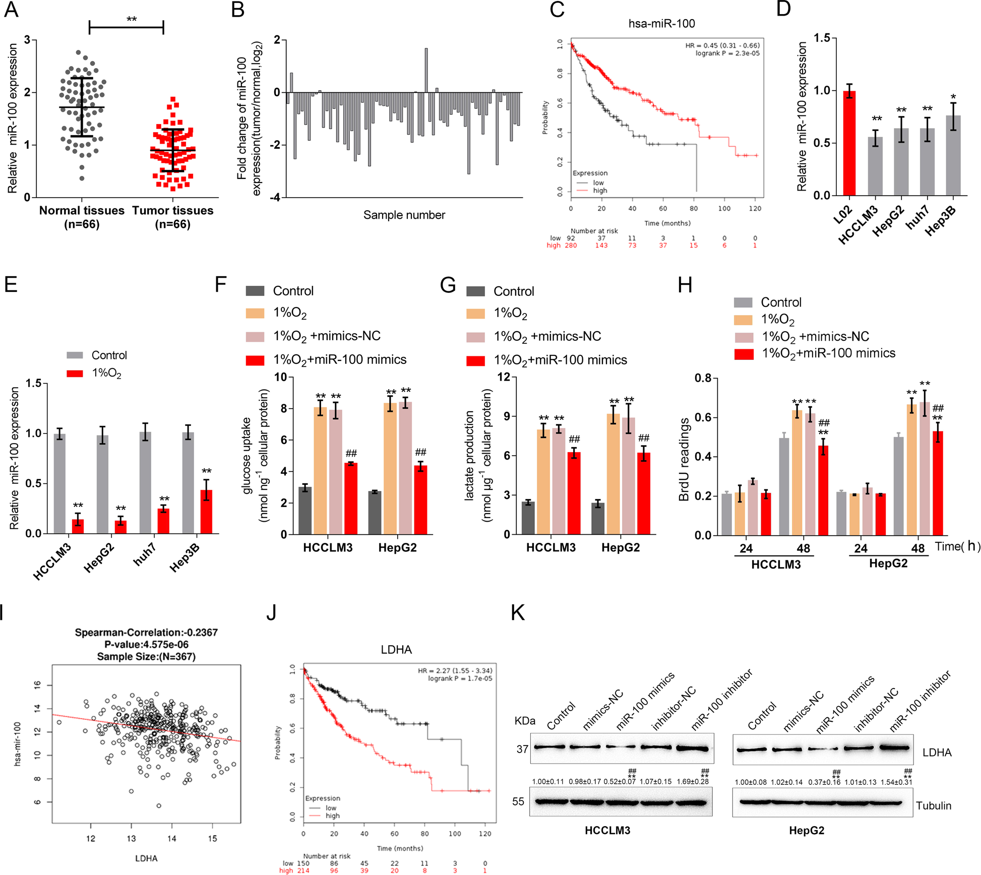
Fig. 1: Hypoxia promotes glycolysis by inhibiting miR-100-5p and promoting LDHA expression.

a The expression of miR-100-5p in 66 paired hepatocellular carcinoma (HCC) and adjacent nontumor tissues was determined by real-time PCR. (n = 66). b The fold change of miR-100-5p in tissue samples represented as tumor/normal, log2 (n = 66). c Kaplan–Meier overall survival curves for patients with HCC categorized according to relative miR-100-5p expression level. Data based on TCGA database. d The expression of miR-100-5p was determined in L02, HCCLM3, HepG2, Huh7, and Hep3B cells by real-time PCR (n = 5). e HCCLM3, HepG2, huh7, and Hep3B cells were exposed or not exposed to 1% O2 and examined for the expression of miR-100-5p (n = 5). f–h HCCLM3 and HepG2 cells were transfected with miR-100-5p mimics and exposed to 1% O2 and examined for lactate concentration, glucose uptake, and cell viability by BrdU assays (n = 3). i The expression of miR-100-5p was negatively correlated to LDHA according to the TCGA database. j Kaplan–Meier overall survival curves for patients with HCC categorized according to relative LDHA expression level. k HCCLM3 and HepG2 cells were transfected with miR-100-5p mimics or miR-100-5p inhibitor and examined for the protein levels of LDHA. n = 3. *P < 0.05, **P < 0.01, compared to control group; #P < 0.05, ##P < 0.01, compared to 1% O2 + mimics-NC group.