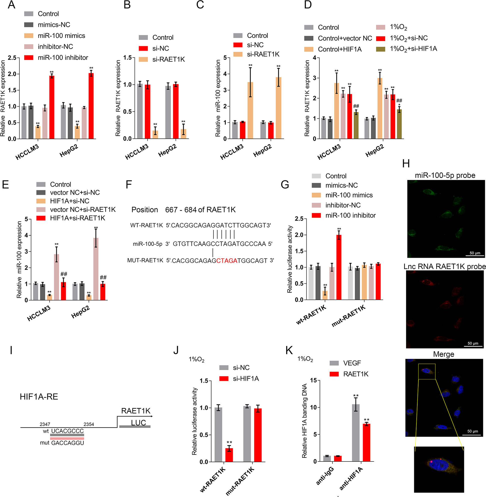
Fig. 3: The HIF1A/lncRNA RAET1K axis regulates miR-100-5p expression.

a HCCLM3 and HepG2 cells were transfected with miR-100-5p mimics or miR-100-5p inhibitor and examined for the expression of lncRNA RAET1K expression (n = 5). b LncRNA RAET1K silencing was conducted in HCCLM3 and HepG2 cells by transfection with si-RAET1K, as confirmed by real-time PCR (n = 5). c miR-100-5p expression in response to lncRNA RAET1K silencing was examined by real-time PCR (n = 5). d HCCLM3 and HepG2 cells were transfected with si-HIF1A or HIF1A-overexpressing vector and exposed to 1% O2 or normoxia and examined for the expression of lncRNA RAET1K by real-time PCR (n = 5). e HCCLM3 and HepG2 cells were cotransfected with HIF1A-overexpressing vector and si-RAET1K and examined for the expression of miR-100-5p. n = 5. f A schematic diagram showing the structures of the wild-type and mutant-type lncRNA RAET1K luciferase reporter vectors containing the wild-type or mutant-type miR-100-5p binding site. g HEK293 cells were cotransfected with the above vectors and miR-100-5p mimics/inhibitor and examined for luciferase activity. n = 3. h FISH assay of lncRNA RAET1K and miR-100-5p showed that lncRNA RAET1K colocalized with miR-100-5p. i A schematic diagram of a potential HIF1A binding element in the promoter region of lncRNA RAET1K predicted by Jaspar database. A wt-RAET1K promoter luciferase reporter vector and a mut-RAET1K promoter luciferase reporter vector were constructed. j HEK293 cells were co-transfected with wild-type or mutant-type lncRNA RAET1K and si-HIF1A and examined for the luciferase activity. n = 3. k ChIP assays were performed using anti-HIF1A to detect the level of HIF1A antibody binding to lncRNA RAET1K and VEGF promoter compared to that of IgG (n = 3). *P < 0.05, **P < 0.01, compared to control group; #P < 0.05, ##P < 0.01, compared to 1% O2 + si-HIF1A group.