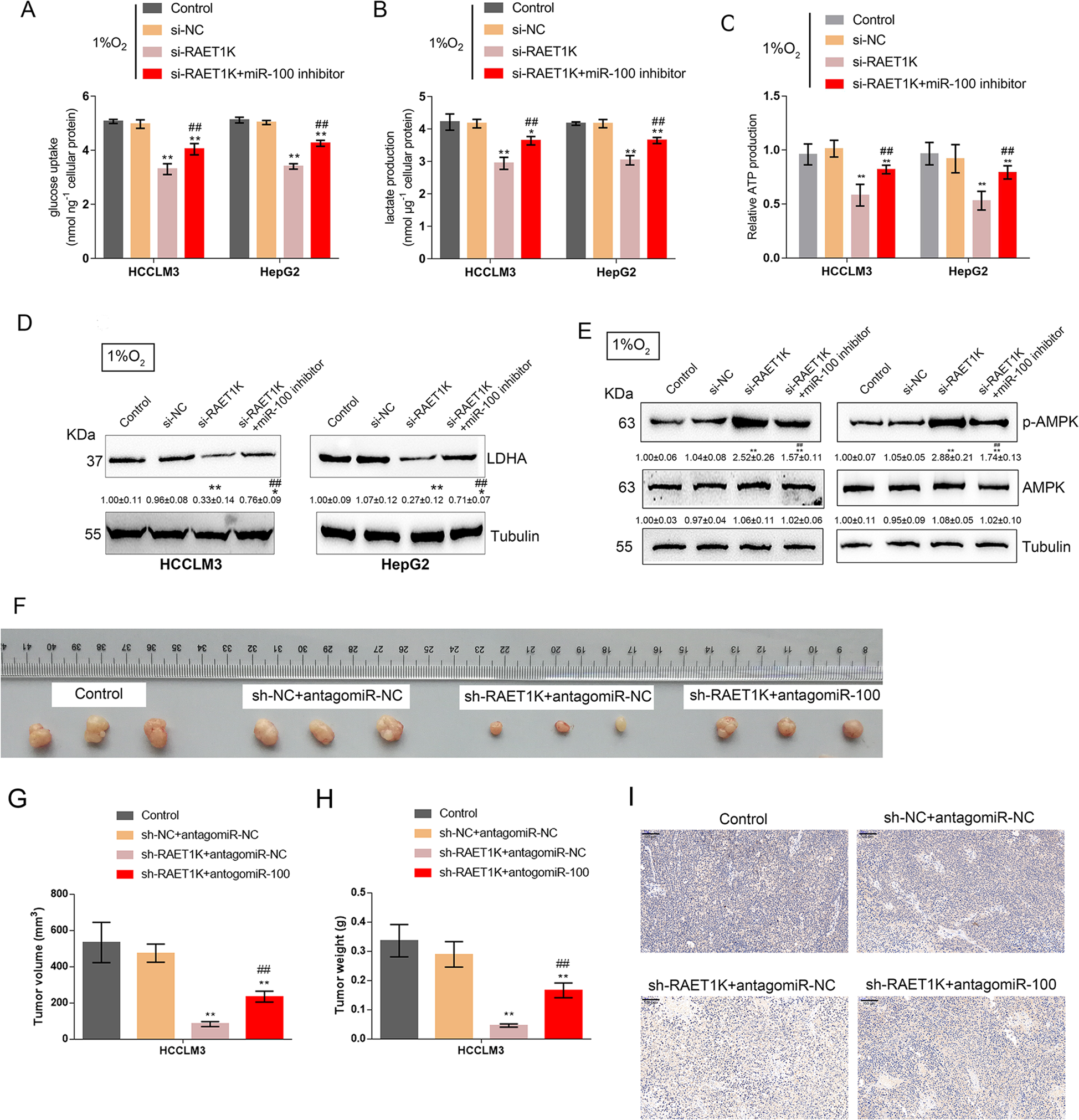
Fig. 5: The lncRNA RAET1K/miR-100-5p axis modulates glycolysis under hypoxia.

HCCLM3 and HepG2 cells were cotransfected with si-RAET1K and miR-100-5p inhibitor with 1% O2 exposure and examined for a, b lactate concentration and glucose uptake, c ATP production, d the protein levels of LDHA, and e the protein levels of p-AMPK and AMPK. (n = 3). f Xenograft nude mice models were performed. HCCLM3 cell xenograft tumor volume (g) and tumor weight (h), and i the IHC staining of LDHA in tumors from the control group, sh-NC + antagomiR-NC group, sh-RAET1K + antagomiR-NC group and sh-RAET1K + antagomiR-100-5p group (n = 6). **P < 0.01, compared to control group; #P < 0.05, ##P < 0.01, compared to si-RAET1K group.