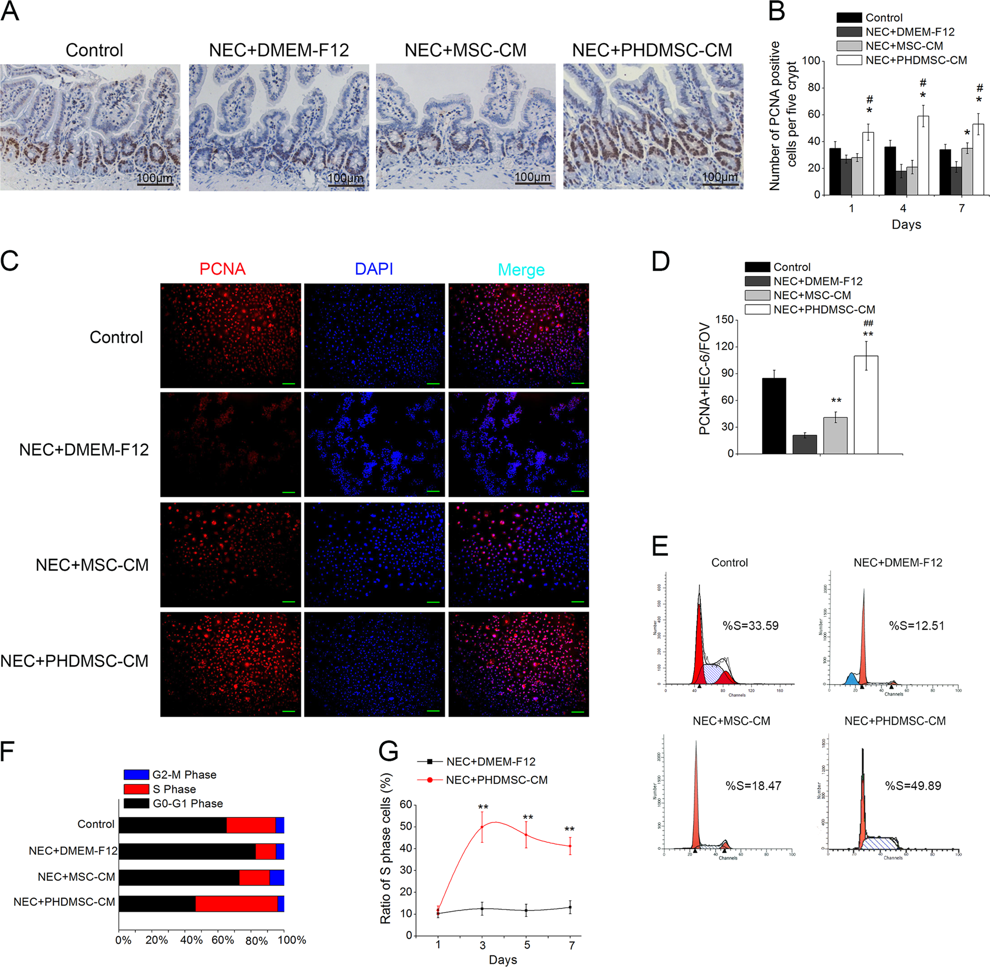
Fig. 4: PHDMSC-CM increases the proliferation of intestinal epithelial cells in rats with NEC in vivo and in vitro.

a The proliferation of intestinal epithelial cells was examined by immunohistochemical staining with proliferating cell nuclear antigen (PCNA). Intestinal tissue samples were collected and analyzed on day 4 of life. Scale bars 100 μm. b Quantification of PCNA-positive cells. n = 3 in each group. The number of positive cells in 5 crypts was scored in 100 crypts per section and reported as mean ± SD. *P < 0.05 vs. NEC + DMEM-F12. #P < 0.05 vs. NEC + MSC-CM. c Immunohistochemical staining of IEC-6 cells with PCNA 3 days after exposure. Scale bars 50 μm. d Quantification of PCNA-positive cells for the treatment groups in panel c. Data are reported as mean ± SD for 10 random fields per wells from four replicate wells per group. **P < 0.05 vs. NEC + DMEM-F12. ##P < 0.05 vs. NEC + MSC-CM. FOV field of view. e The cell cycle status were detected by flow cytometry based on DNA content. f The percentage of S phase cells and G1 phase cells for each culture condition was determined. g The ratio of S phase cells was examined 1, 3, 5, and 7 days after exposure to experimental stresses. Data represent mean ± SD of three independent experiments. **P < 0.05 vs. NEC + DMEM-F12.