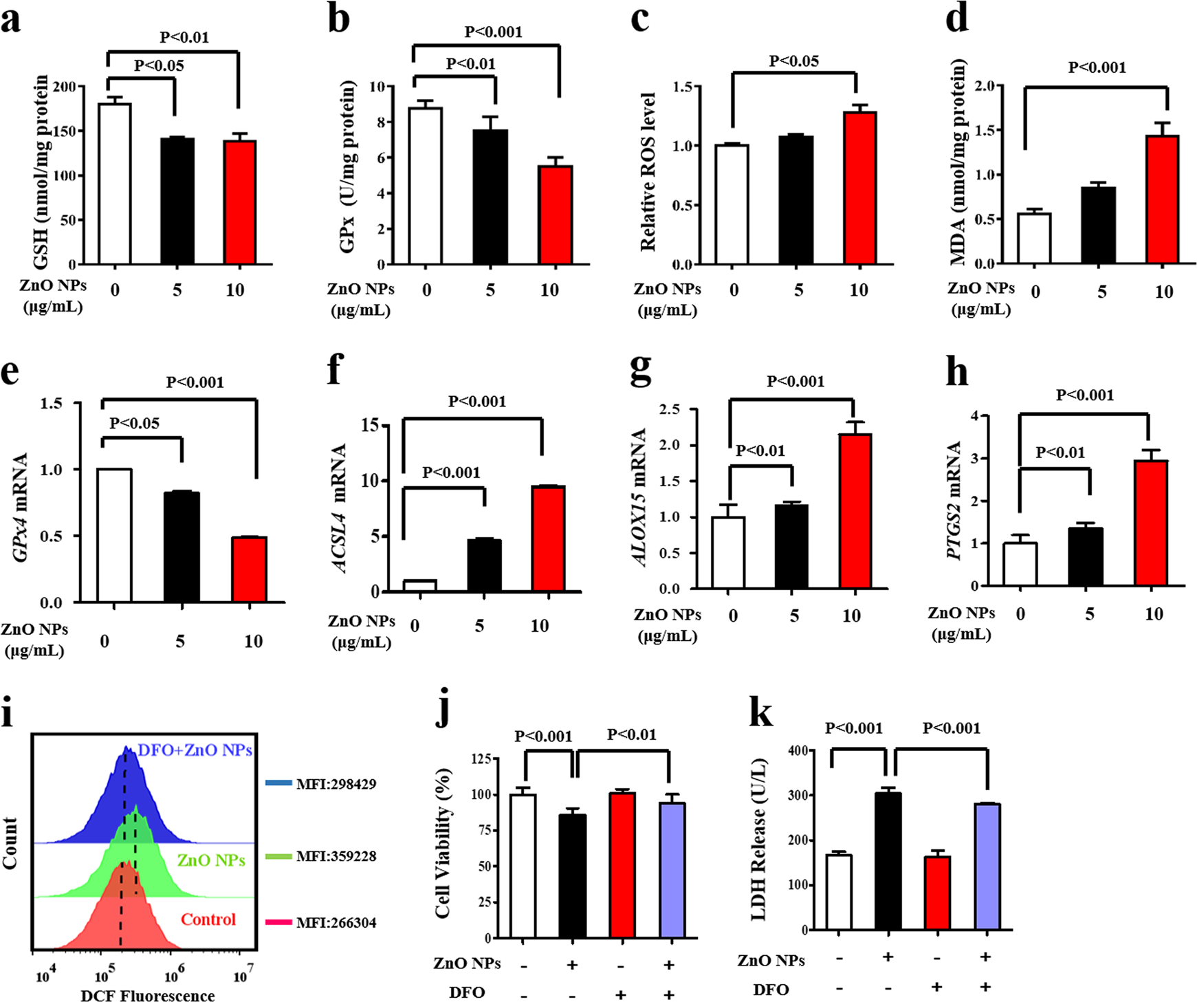
Fig. 1: ZnO NPs trigger oxidative stress-dependent, iron-mediated ferroptosis.

HUVECs were treated with ZnO NPs (0, 5, and 10 μg/mL) for 24 h. a GSH, b GPx, c ROS, and d MDA levels were measured. Total RNA was extracted for the analysis of mRNA levels of interest using qRT-PCR. e GPx4, f ACSL4, g ALOX15, and h PTGS2 mRNA. HUVECs were pretreated with DFO (100 μM) for 1 h in the presence of 10 μg/mL ZnO NPs. i The generation of ROS was determined by the DCFH-DA probe, MFI: mean fluorescence intensity. j Cell viability analysis. k LDH leakage assay. Data are shown as the mean ± S.D. from three independent experiments.