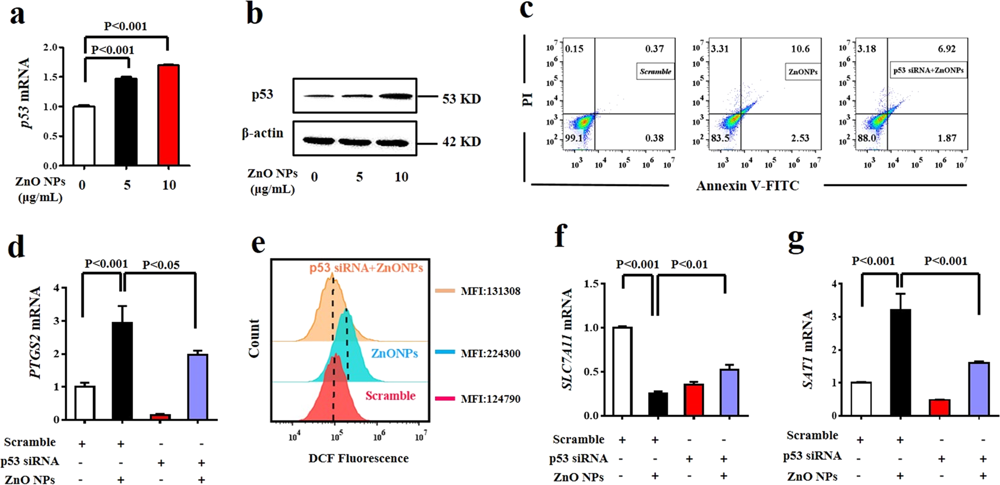
Fig. 4: P53 functions as a pivotal master gene in ZnO NPs-induced ferroptosis.

HUVECs were treated with ZnO NPs (5 or 10 μg/mL) for 24 h. a Total RNA was extracted for p53 mRNA analysis using qRT-PCR. b Western blotting analysis for the expression of p53. HUVECs were transiently transfected with p53 siRNA and subjected to the following analysis. c Annexin-V/PI staining. d PTGS2 mRNA analysis. e ROS determination by DCFH-DA probe, MFI: mean fluorescence intensity. f SLC7A11 mRNA analysis and g SAT1 mRNA analysis. Data are shown as the mean ± S.D. of three independent experiments.