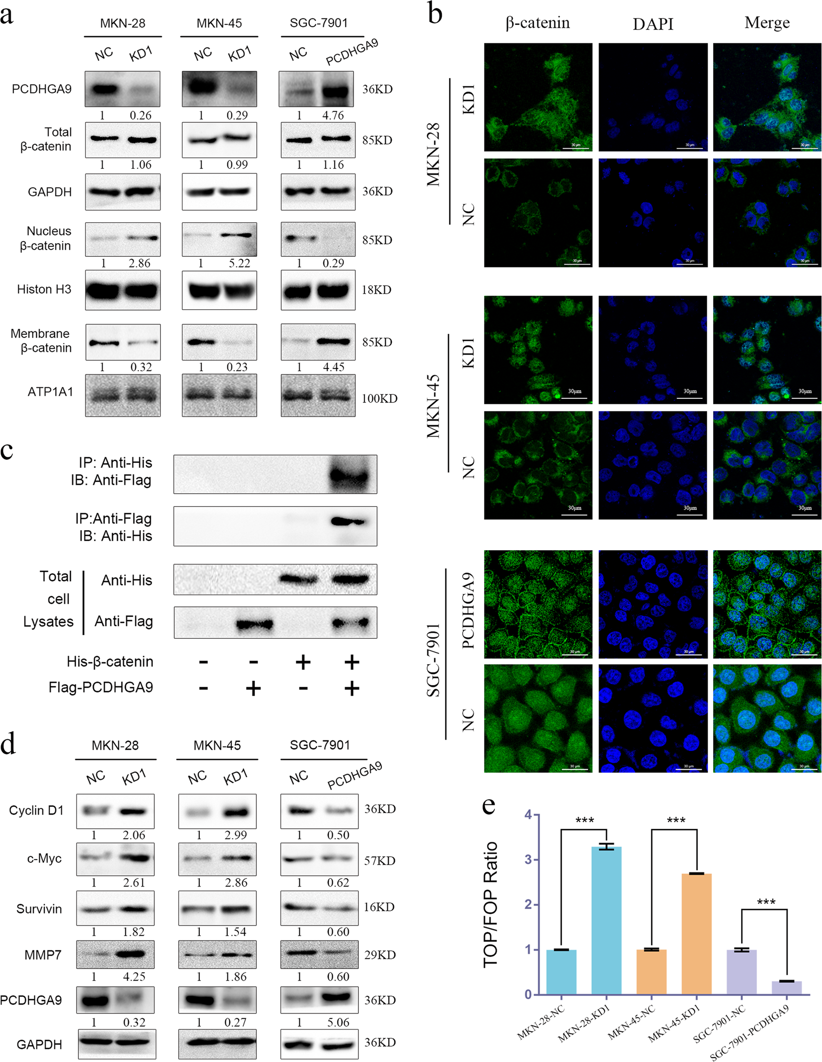
Fig. 5: PCDHGA9 negatively regulates the Wnt signalling pathway by modulating β-catenin transcriptional activity in GC cells.

a Using western blotting, the cellular localization of β-catenin was observed in cells with PCDHGA9 overexpression and knockdown and compared with that in the respective negative control group cells. ATP1A1, histone H3 and GAPDH were used to normalize the protein loading in the membrane, nuclear and total lysate fractions, respectively. b Subcellular localization of β-catenin in the indicated cells was detected by immunofluorescence assay. c Exogenous co-IP experiments using 293 T cells showed that PCDHGA9 and β-catenin could reciprocally co-immunoprecipitate. d The expression of Wnt/β-catenin pathway downstream target molecules (cyclin D1, c-Myc, survivin, and MMP7) was assessed via western blotting. GAPDH was used as an internal control. e The TOP/FOP luciferase activity results suggest that β-catenin/TCF4 transcription activity was activated upon PCDHGA9 knockdown but was suppressed upon PCDHGA9 overexpression. The data are presented as the mean ± SEM of three independent experiments. ***p < 0.001 by two-tailed Student’s t-test.