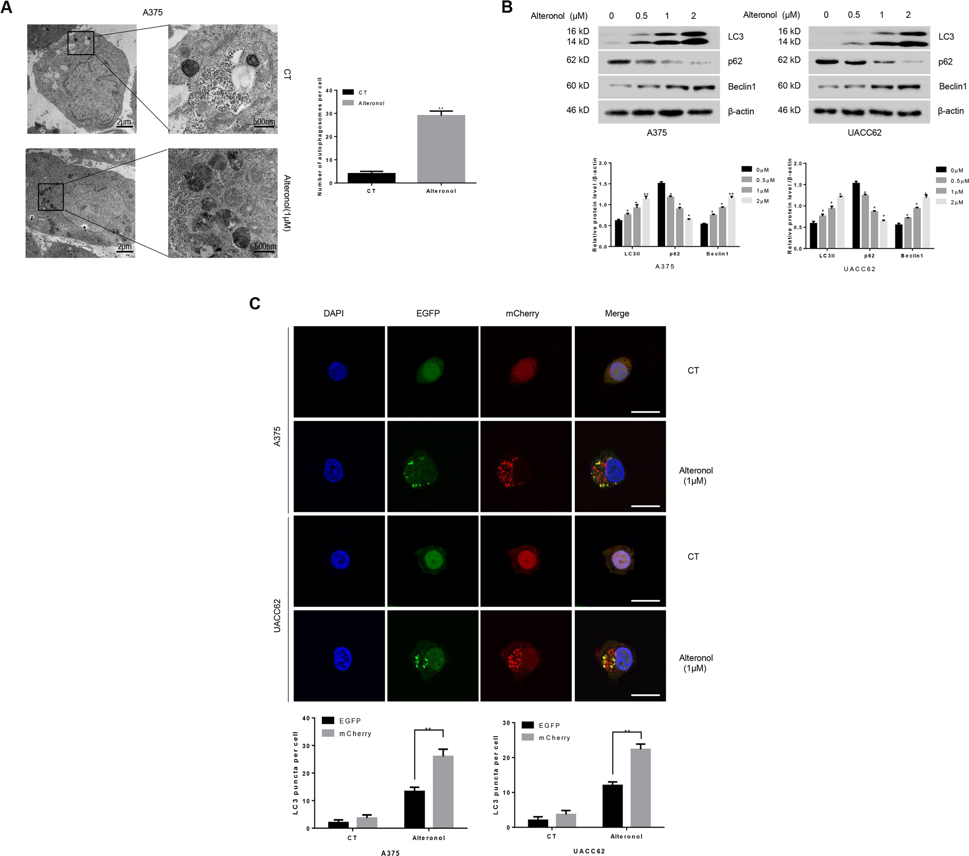
Fig. 2: Alteronol induces autophagy in melanoma cells.

a TEM analysis of autophagy after A375 cells were treated with or without alteronol. Ten cross-sections were counted in each experiment. b A375 and UACC62 cells were treated with indicated concentrations of alteronol and autophagy-related proteins were detected. c A375 and UACC62 cells transfected with mCherry-EGFP-LC3 were treated with or without 1 μM alteronol for 24 h and the statistics of red or yellow puncta per cell calculated from 10 different images were illustrated. Sclar bar: 10 μm. All data are presented as the mean ± S.D. for three independent experiments, *p < 0.05, **p < 0.01.