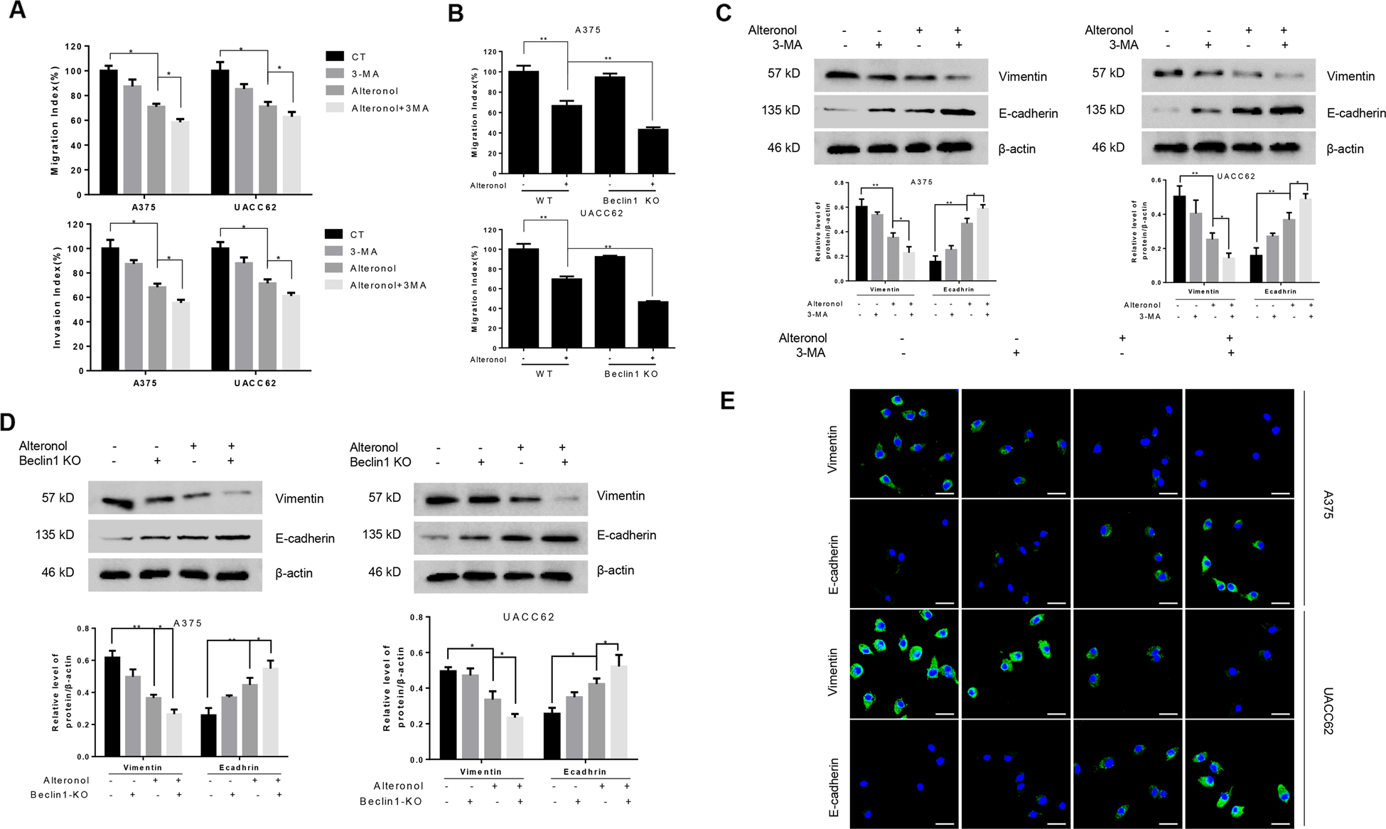
Fig. 5: Inhibition of autophagy potentiated the anti-EMT properties of alteronol.

a, c and e A375 and UACC62 cells were treated with or without alteronol in the presence or absence of 3-MA. a Transwell migration or invasion assays were preformed. Scale bar: 10 μm. The data were expressed as the mean ± S.D. of triplicate experiments. *p < 0.05. c Western blot analysis of EMT-related proteins. e Immunofluorescence of the E-cadherin and vimentin. b, d A375 and UACC62 cells with or without Beclin1 knockout in the presence or absence of alteronol as indicated. b Transwell migration assays were preformed and the data were expressed as the mean ± S.D. of triplicate experiments. **p < 0.01. d Western blot analysis of EMT-related proteins.