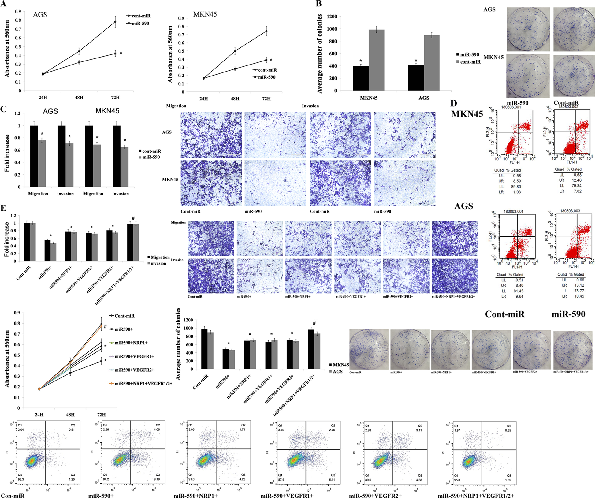
Fig. 6: miR-590 inhibits gastric cancer cell migration, invasion and proliferation and promotes apoptosis.

a Gastric cancer cell proliferation was significantly reduced after miR-590 mimic transfection compared with that after cont-miR transfection. b miR-590 overexpression significantly inhibited the colony-forming ability of gastric cancer cells. c miR-590 overexpression significantly reduced the migration and invasion capacities of AGS and MKN45 cells compared with the capacities of the controls. d miR-590 overexpression significantly increased gastric cancer cell apoptosis. e Gastric cancer cell migration, invasion, proliferation and apoptosis were partially restored after VEGFR1/2 or NRP1 restoration and were completely restored after overexpressing both VEGFR1/2 and NRP1. The data are shown as the mean ± s.d. (n = 3) in cell lines *p < 0.05.