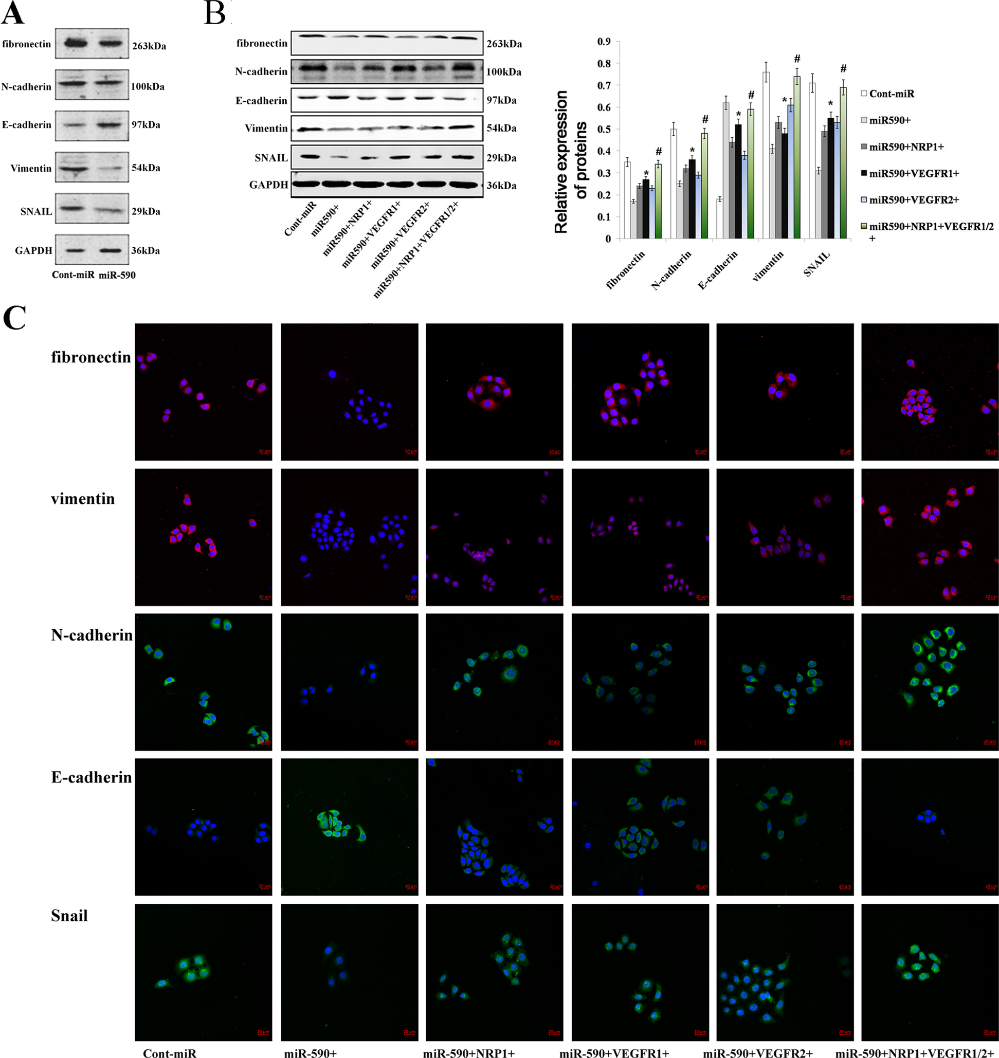
Fig. 7: miR-590 promotes an epithelial phenotype in gastric cancer.

a An immunoblot analysis of N-cadherin, vimentin, fibronectin, E-cadherin and SNAIL in AGS cells transfected with miR-590 mimics or cont-miR. b An immunoblot analysis of N-cadherin, vimentin, fibronectin, E-cadherin and SNAIL in AGS cells transfected with miR-590 mimics or cont-miR with or without VEGFR1/2 or NRP1 restoration. The protein expression levels were normalised to GAPDH. c The fluorescence intensity of N-cadherin, vimentin, fibronectin, E-cadherin and SNAIL was examined by confocal microscopy after transfection with miR-590 mimics or cont-miR with or without VEGFR1/2 or NRP1 restoration. The data are shown as the mean ± s.d. (n = 3) in cell lines *p < 0.05.