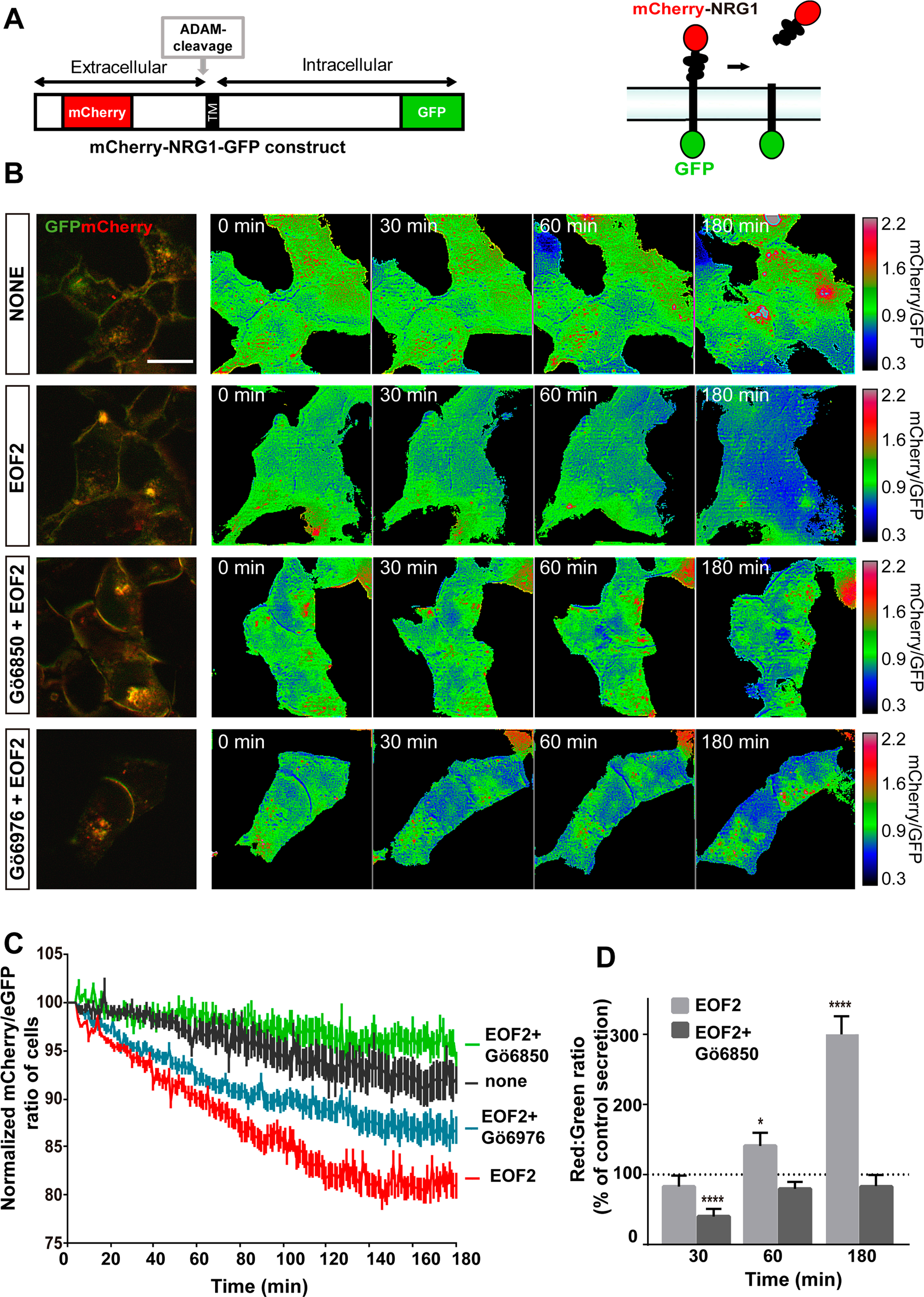
Fig. 1: Real-time imaging of the EOF2 induced ectodomain shedding of Cherry-NRG1-GFP.

a Schematic representation of the mCherry-NRG1-GFP construct and mechanism of action. b Images of mCherry-NRG1-GFP expressing, serum-starved HEK293T cells stimulated with diluent, EOF2 (5 µM), EOF2 plus the general PKC inhibitor Gö6850 (5 µM) and EOF2 plus the classical inhibitor of PKC Gö6976 (1 µM) during 180 min. PKC inhibitors were added 30 min before EOF2. mCherry/GFP ratio images at the indicated time points are shown in the intensity modulated display-mode. The color range goes from red to blue to represent mCherry/GFP ratios. The upper and lower limits of the ratio range are shown on the right. Scale bar represent 20 µm. c Quantitative analysis of the microscopic images obtained from the time-lapse assays of HEK293T cells expressing Cherry-NRG1-GFP. mCherry/GFP ratios were normalized to the average mCherry/GFP ratio measured before stimulation. The mean normalized mCherry/GFP ratios and SEM are shown, n = 40. See also supplementary movie 1. d Fluorescence analysis of m-Cherry in the culture medium of HEK293T cells transfected with the construct mCherry-NRG1-GFP as a ratio of GFP fluorescence in the cellular fraction. mCherry signal in the culture medium of transfected HEK293T cells was measured in a fluorimeter as described in the Material and Methods section. Bars represent the ratio red:green in transfected cells at different time points after treatment with EOF2 or EOF2 + PKC inhibitor Gö6850. Values are given as a percentage of the red:green ratio in non-treated transfected cells (dashed line). Data are the mean values ± S.E.M of nine independent measurements (n = 9). Statistical analysis: two tailed unpaired Student’s t test (*EOF2 vs control at 60 min, p = 0.0456; ****EOF2 + Gö6850 vs control at 30 min, p < 0.0001; EOF2 vs control at 180 min, p < 0.0001).