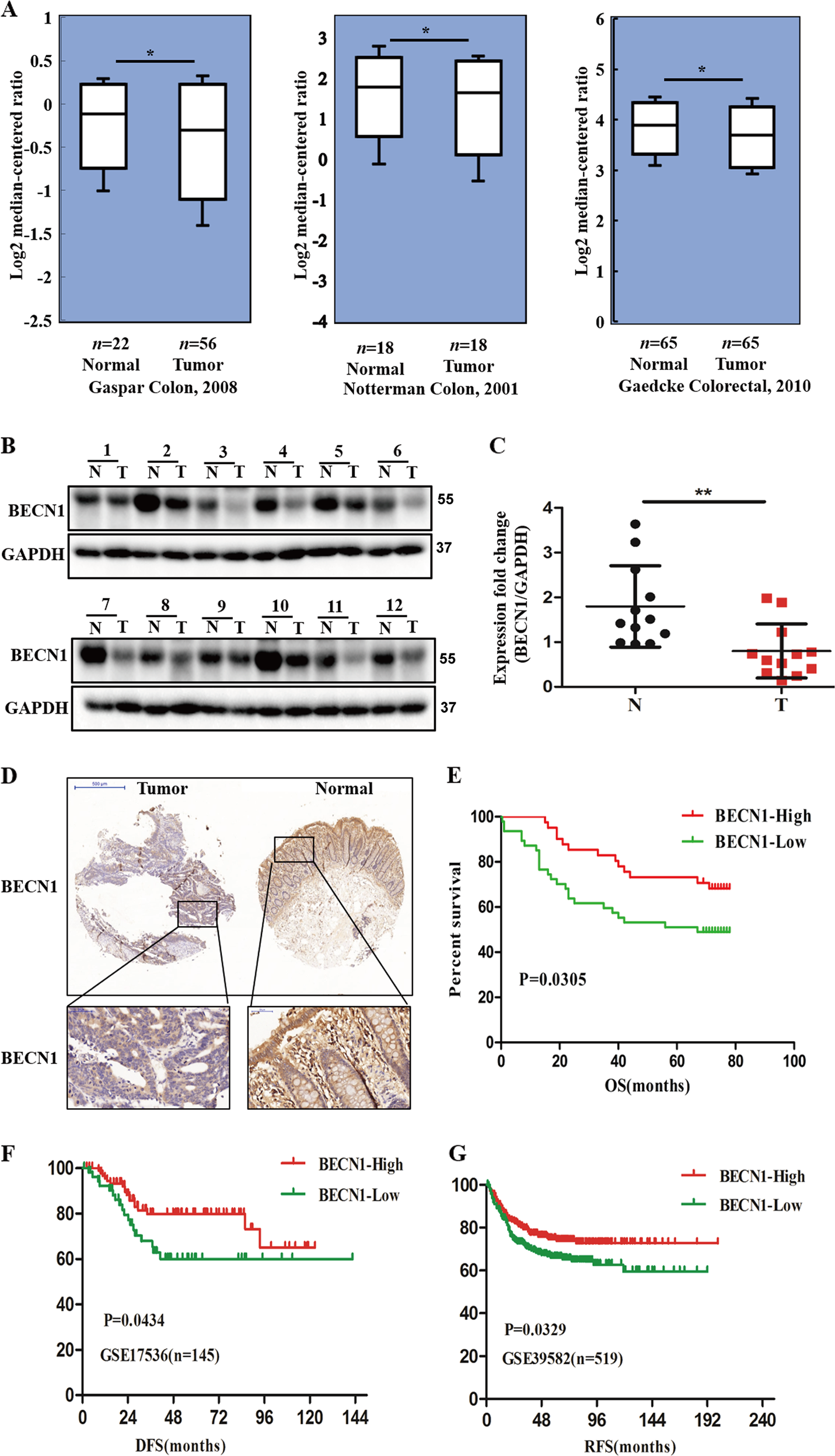
Fig. 1: BECN1 is downregulated in CRC, and downregulation of BECN1 predicts poor prognosis in CRC.

a Oncomine box plots showing that BECN1 is downregulated in different CRC datasets. b, c Western blot assay of the protein expression of BECN1 in 12 paired clinical CRC patient tissues. The densities of bands were determined by AlphaView SA software. d Representative IHC images of BECN1 expression in CRC tissue microarrays. e–g Kaplan–Meyer plots for survival analysis of BECN1 expression in CRC patients based on data from tissue microarrays and two online databases (GSE17536 and GSE39582).