Fig. 7: Pkm2 deletion in podocytes aggravated adriamycin-induced podocyte injury.
From: Role of pyruvate kinase M2-mediated metabolic reprogramming during podocyte differentiation

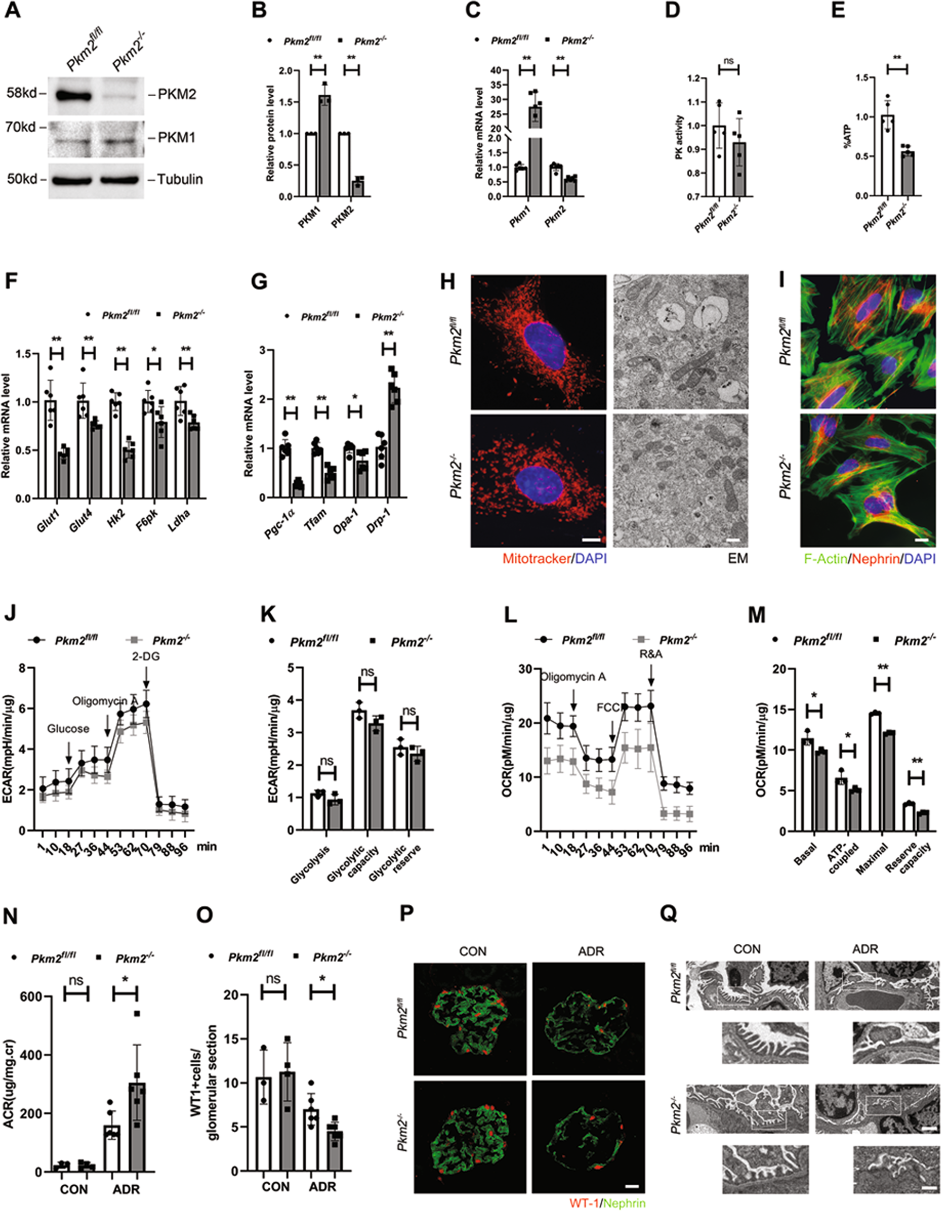
a Representative western blotting results of PKM2 and PKM1 in primary podocytes isolated from Pkm2fl/fl and Pkm2−/− mice (n = 3). b Bar charts show means of optical density (O.D.), and normalized to Pkm2fl/fl podocytes. c Real-time PCR analysis of Pkm2 and Pkm1 mRNA levels (n = 5–6). d PK activity in different podocytes as indicated (n = 5). e ATP level was normalized by protein content, and used Pkm2fl/fl podocyte as control (n = 5). f Real-time PCR analysis of glycolysis-related mRNAs. mRNAs were normalized to actin, and Pkm2fl/fl podocyte was used as control (n = 6). g Real-time PCR analysis of mRNAs involved in mitochondrial biogenesis (Pgc-1α and Tfam) and mitochondrial dynamics (Opa-1 and Drp-1) in primary podocytes (n = 6). h Representative immunofluorescence and electron microscopy (EM) images showing alterations in mitochondrial morphologies between different podocytes as indicated. In the immunofluorescence images, cells are labeled with MitoTracker Red (red) for mitochondria and DAPI (blue) for nuclear. Pictures show representative fields of over 10 cells photographed. Left scale bar=2 µm. Right scale bar=500 nm. i Immunofluorescence staining for nephrin (red), phalloidine for F-actin (green) and DAPI for nuclear (blue) in primary podocytes as indicated. Scale bar=5 μm. j Effects of PKM2 on ECAR in primary podocytes. k Statistical analyses of glycolysis, glycolytic capacity and glycolytic reserve in ECAR. l Effects of PKM2 on OCR in primary podocytes. m Statistical analyses of baseline respiratory capacity, ATP-coupled respiratory capacity, maximum respiratory capacity and reserve respiratory capacity in OCR. n Urinary albumin levels in podo-Pkm2fl/fl and podo-Pkm2−/− mice after ADR injection (25 mg/kg body weight) at day 5 (n = 4–6). o Quantitative determination of WT1-positive cells in the glomeruli in different groups as indicated. p Immunofluorescence staining for Wilm’s tumor 1 (WT-1) and nephrin in different groups as indicated. Scale bar=20 μm. q Representative electron microscopy (EM) shows podocyte foot process effacement after ADR injection. Top scale bar=1 µm. Bottom scale bars =500 nm.