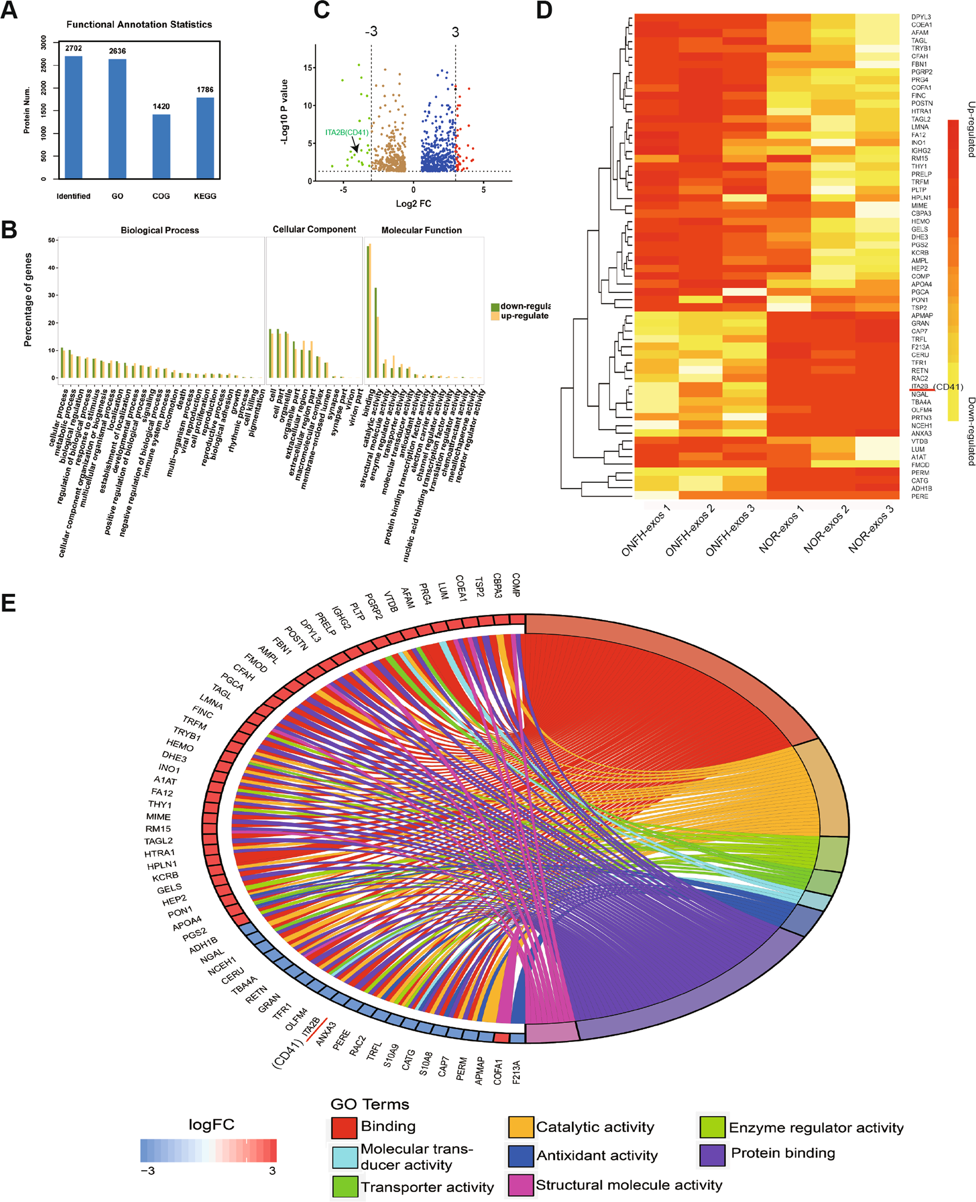
Fig. 6: GO analysis of the identified DEPs and cluster analysis of notable DEPs.

a 2702 proteins were identified, including 2636 in GO, 1420 in COG and 1786 in KEGG. Num: Number. b The whole categories of DEPs were enriched in biological process, cellular components, and molecular functions using GO enrichment. In the molecular function analysis, 49.63% of the DEPs were associated with binding. c Volcano plot showed all the DEPs, ITA2B (CD41) was included in the notable DEPs with fold decrease of more than 8. FC, fold change. d Cluster analysis was performed in notable DEPs, the results were showed in heatmap. e Function analysis of notable DEPs was further conducted, the results were presented in a Circos diagram. Most of the notable DEPs were still correlated to binding.