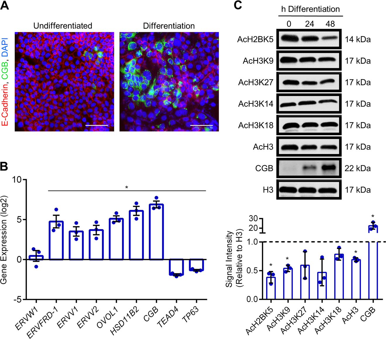
Fig. 3: Reduced histone acetylation during syncytialization of BeWo trophoblasts.

a Representative immunofluorescent images depicting E-cadherin and CGB expression in BeWo trophoblasts cultured in undifferentiated and differentiation conditions. Nuclei were counterstained using DAPI (blue). Please note the loss of E-cadherin in syncytialized cells, and increased production of CGB. b Transcript levels of various genes associated with cytotrophoblast progenitor traits (TP63, TEAD4) and syncytiotrophoblast development (ERVW1, ERVFRD-1, ERVV1, ERVV2, OVOL1, HSD11B2, and CGB) in cells cultured in undifferentiated and differentiation conditions. c Levels of AcH2BK5, AcH3K9, AcH3K27, AcH3K14, AcH3K18, AcH3, CGB, and total H3 were determined by western blotting. Densitometric analysis relative to total histone H3 is shown below the representative western blots. The dotted line represents signal intensity in undifferentiated cells. Graphs represent means ± SEM. Data significantly different from undifferentiated cells are indicated by an asterisk (*P < 0.05; n = 3). Scale bars represent 80 μm.