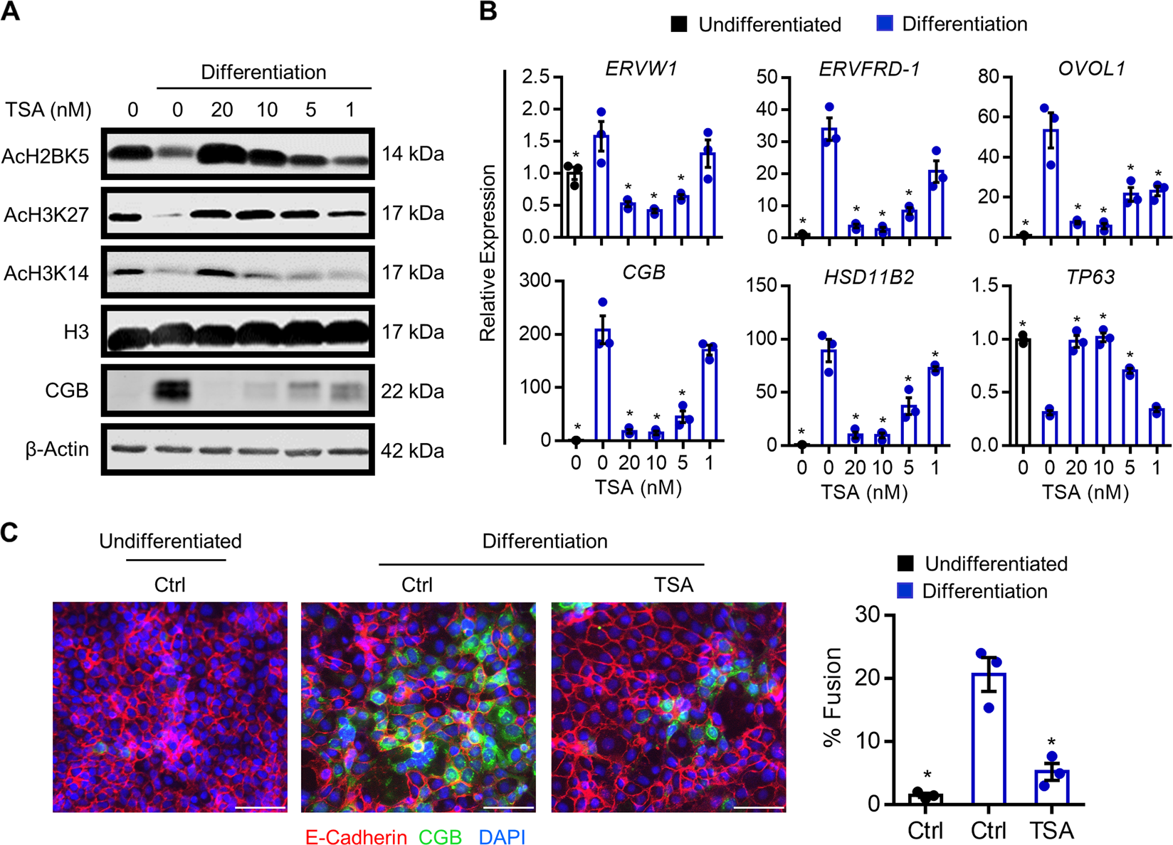
Fig. 5: Effect of HDAC inhibition on histone acetylation and syncytiotrophoblast development.

BeWo trophoblasts were exposed to the broad spectrum HDAC inhibitor trichostatin A (TSA, 0–20 nM), and then induced to differentiate for 48 h. a Levels of AcH2BK5, AcH3K27, AcH3K14, histone H3, CGB, and β-Actin (loading control) were determined by western blotting. b Transcript levels of ERVW1, ERVFRD-1, OVOL1, CGB, HSD11B2, and TP63 in cells cultured in undifferentiated (black bar) and differentiation (blue bars) conditions with or without various doses of TSA. c Percentage of fused cells following culture in undifferentiated or differentiation conditions with or without 20 nM TSA. Representative images of E-cadherin (red) and CGB (green) are shown to the left of the graph. Nuclei were counterstained using DAPI (blue). Scale bar represents 80 μm. Graphs represent means ± SEM. Data significantly different from the Ctrl (0 nM TSA) cells cultured in differentiation conditions are indicated by an asterisk (*P < 0.05; n = 3 in (b), n = 9 images from three experiments in (c)).