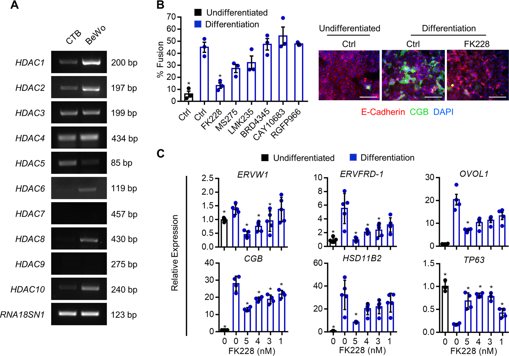
Fig. 6: Effect of selective HDAC inhibitors on syncytiotrophoblast development.

a RT-PCR depicting expression of HDAC1-10 in primary term cytotrophoblasts (CTB) and BeWo trophoblasts. RNA18SN1 was used to ensure that a similar quantity of cDNA was used in PCR reactions. b Percentage of BeWo trophoblasts that underwent syncytialization following culture in undifferentiated conditions (black bar), or differentiation conditions (blue bars) in the presence of FK228, MS275, LMK235, BRD4345, CAY10683, or RGFP966. Please note that only the HDAC1/HDAC2 inhibitor FK228 significantly inhibited cytotrophoblast differentiation. Representative images of E-cadherin (red) and CGB (green) in undifferentiated and differentiation conditions with or without 5 nM FK228 is shown to the right of the graph. Nuclei were counterstained using DAPI (blue). Scale bar represents 80 μm. c Transcript levels of ERVW1, ERVFRD-1, OVOL1, CGB, HSD11B2, and TP63 in cells cultured in undifferentiated and differentiation conditions with or without various doses of FK228. Graphs represent means ± SEM. Data significantly different from control cells cultured in differentiation conditions are indicated by an asterisk (*P < 0.05; n = 9 images from three experiments in (b), n = at least 4 in (c)).