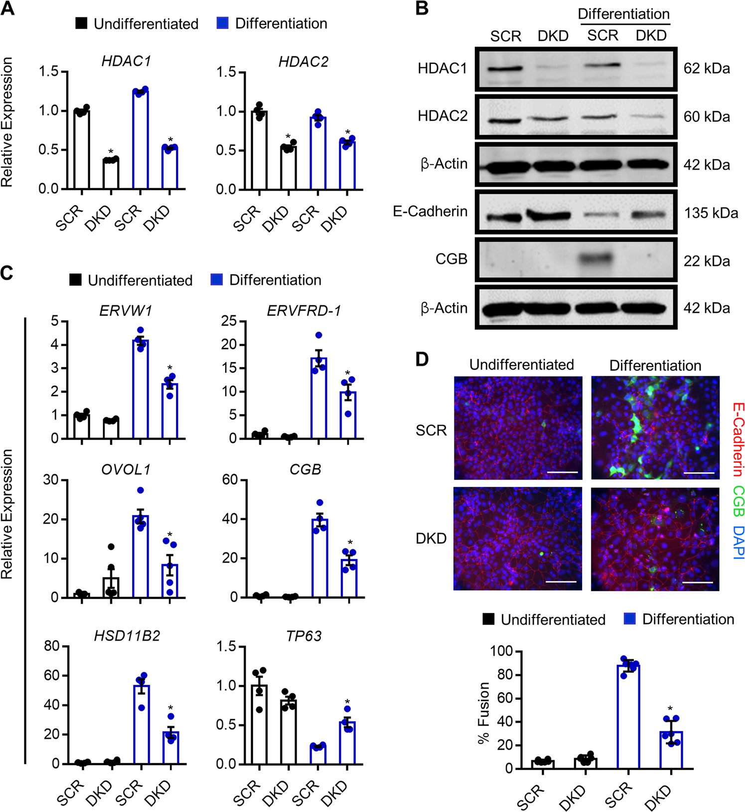
Fig. 7: Knockdown of HDAC1 and HDAC2 inhibits syncytiotrophoblast development.

a Expression of HDAC1 and HDAC2 in BeWo trophoblasts expressing control (scrambled, SCR) shRNA or shRNAs targeting HDAC1 and HDAC2 (double knockdown, DKD) cultured in undifferentiated (black bars) and differentiation (blue bars) conditions. b Western blot showing protein levels of HDAC1, HDAC2, E-cadherin, and CGB in SCR and DKD cells cultured in undifferentiated and differentiation conditions. β-Actin shown in the third blot (from top) served as a loading control for HDAC1 and HDAC2 blots; β-Actin shown in the sixth blot served as a loading control for E-cadherin and CGB. c Transcript levels of ERVW1, ERVFRD-1, OVOL1, CGB, HSD11B2, and TP63 in SCR and DKD cells cultured in undifferentiated and differentiation conditions. d Percentage of SCR and DKD cells that underwent syncytialization (E-cadherin-negative, CGB-positive) following culture in undifferentiated or differentiation conditions. Representative images of E-cadherin (red) and CGB (green) is shown above the graph. Nuclei were counterstained using DAPI (blue). Graphs represent means ± SEM. Data significantly different from SCR cells cultured in differentiation conditions are indicated by an asterisk (*P < 0.05; n = at least 4 in (a) and (c), n = 18 images from six experiments in (d). In (c) and (d), statistical comparisons are shown only for differentiation conditions). Scale bars represent 80 μm.