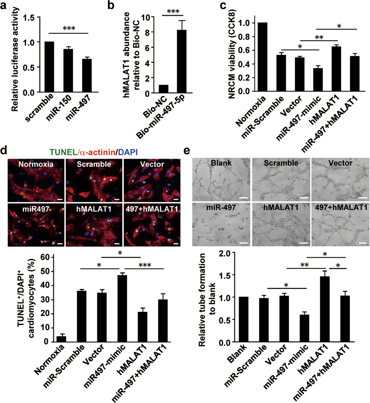
Fig. 7: MALAT1 cancels the pro-cardiomyocyte-death effect and suppress-angiogenesis effect of miR497.

a Luciferase activity of psiCHECK2-MALAT1 upon transfection of indicated miRNA mimics in 293T cells. b The RNA pull down assay in the HUVECs transfected with biotin-labeled miR-497-5p (Bio-miR-497-5p). The MALAT1 combined with Bio-miR-497-5p was pulled down with Pierce™ Streptavidin Magnetic Beads. c The cell viability in the NRCMs under OGD injury after transfection of pcDNA3.1-MALAT1 and/or miR-497. d Representative and quantification of IHC staining for TUNEL+ NRCMs after OGD injury. e HUVEC tube formation after the transfection of pcDNA3.1-MALAT1 and/or miR-497. TUNEL terminal deoxynucleotidyl transferase dUTP nick end labeling, OGD oxygen glucose deprivation. Scale bar, 100 μm. n = 5 each for (a–e). *p < 0.05, **p < 0.01, ***p < 0.001.