Fig. 1: I-BET726 inhibits survival, proliferation, cell cycle progression, and migration in established SCC cells.
From: I-BET726 suppresses human skin squamous cell carcinoma cell growth in vitro and in vivo

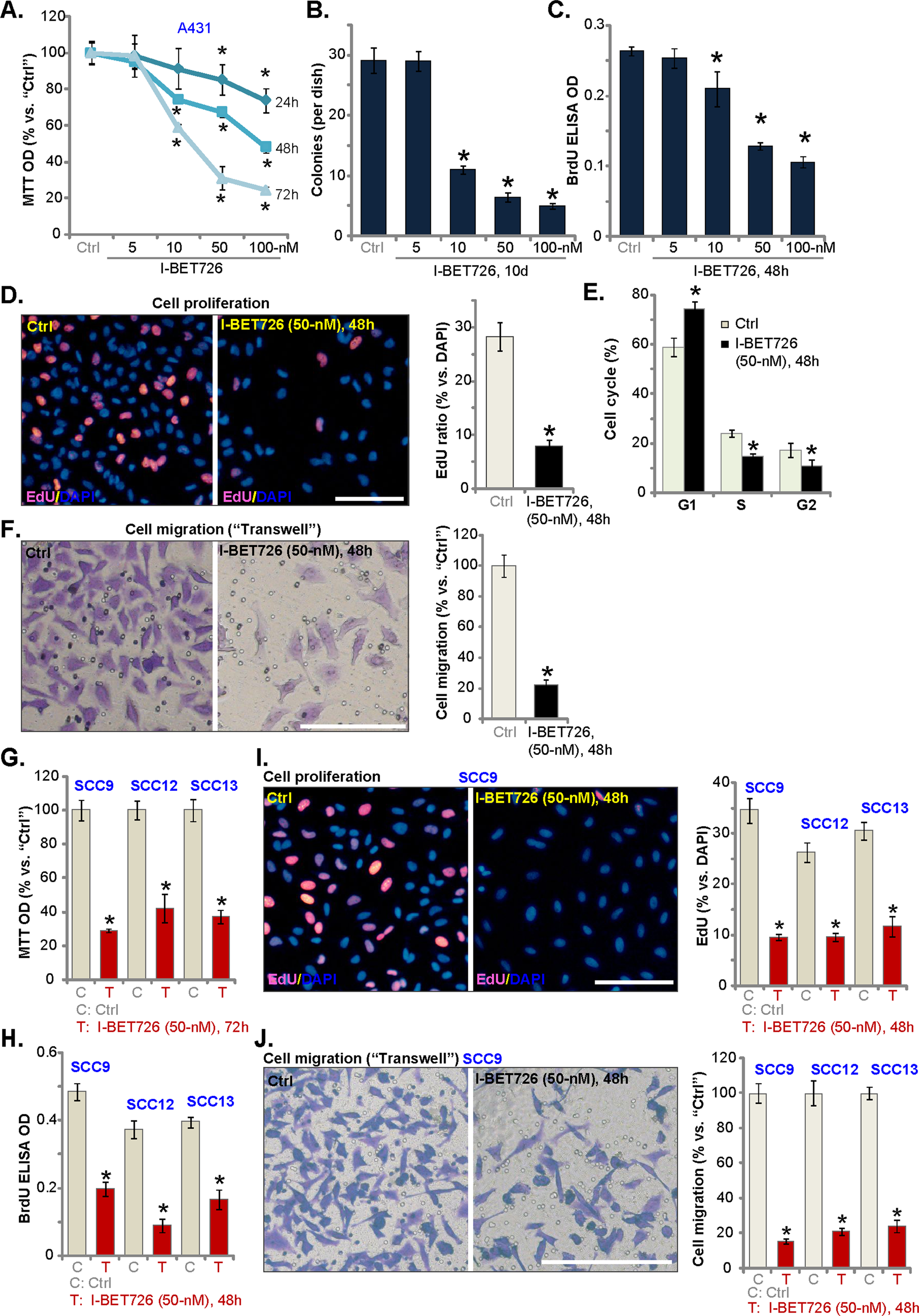
A431 cells a–f SCC-9, SCC-12, or SCC-13 cells g–j were left untreated (“Ctrl”, same for all Figures), or treated with I-BET726 (5–100 nm), cells were further cultured in I-BET726-containing medium for indicated time periods, cell viability a, g, proliferation (b–d, h, i), cell migration f, j, and cell cycle progression e were tested by the appropriate assays. Data were presented as mean ± standard deviation (SD) (Same for all Figures). n = 5 stands for five replicate wells/dishes (Same for all Figures). *p < 0.05 vs. “Ctrl” group. All in vitro experiments in this study were repeated three times with similar results obtained. Bar = 100 μm d, f, i and j.